内容提要:最高人民法院修订的《关于民事诉讼证据的若干规定》第93、94条对电子证据真实性的认定作了重要的规则建设。加深理解该“电子证据真实性专条”的创设价值,应当透过有关规则的软性指引层面看到硬性标准层面。从文本表述来看,其融推理性标准、推定性标准和认知性标准于一体,形成关于审查判断电子证据真伪的“三合一”标准体系。从比较视野来看,中国设立的电子证据真实性标准既有对国际组织标准的援引,更有对有关国家标准的暗合。为了促进该标准体系的有效运用,我国有必要对各具体标准进行要素化提炼,对“综合判断”“正常业务记录的推定”等疑难标准进行补正性疏议;还应结合实践中的运行情况及规律进行必要的优化,包括将实践中“印证法”等特色做法纳入推理性标准、积极扩大各种推定性标准的适用以及适当限缩“经由公证的司法认知”标准的适用。
关键词:电子证据;真实性指引;真实性标准;正常业务记录;平台存证
一.引言
2020 年5 月1 日,最高人民法院修订后的《关于民事诉讼证据的若干规定》(以下简称《民事证据规定》) 正式实施。其中一个重大的变化是新增了关于判断电子证据真实性的专门条文,即第93、94 条(以下合称为“电子证据真实性专条”)。作为我国电子证据真实性法律制度的重要组成部分,“电子证据真实性专条”发展了《最高人民法院、最高人民检察院、公安部、国家安全部、司法部关于办理死刑案件审查判断证据若干问题的规定》第29条,《最高人民法院、最高人民检察院、公安部关于办理刑事案件收集提取和审查判断电子数据若干问题的规定》第23、28条,《最高人民法院关于互联网法院审理案件若干问题的规定》第11条等搭建的电子证据真实性框架性规则,堪称集大成者。然而,如何准确理解它们的含义?如何有效运用所设定的电子证据真实性规则?这些问题成为横亘在法律人面前的新的难题。
一种习惯的做法是进行法律条文的释义。作为《民事证据规定》修订的直接参与者,最高人民法院分别对“电子数据真实性”“主要考虑因素”“电子数据鉴定”“推定真实”“公证的电子数据”等术语进行了阐释,以解读“电子证据真实性专条”所构设的电子证据真实性规则。然而,这些阐释和解读依然含糊不清,对法律工作者的指导价值有限。
笔者认为,欲加深对“电子证据真实性专条”的理解,应当从阐释电子证据真实性规则中蕴含的真实性标准切入。一般来说,证据规则是如何使用证据的规范,证据标准是怎么判断证据的尺度,各国的电子证据规则体系中少不了用以确定相关标准的专门规则(如关于电子证据可采性标准的特定规则)。本文聚焦于一种极具特殊性的具象标准——电子证据的真实性标准,于此层面比较国外立法范例、剖析国内大量案例,展开条文的教义分析。
二.电子证据真实性专条的文本解读
(一)从软性指引到硬性标准的视角转换
从规范构造来看,“电子证据真实性专条”由两个既相互独立又存在联系的条文组成。《民事证据规定》第93条使用了“结合……因素”“综合判断”等关键词表述,选用了道义助动词“应当”,列举了推理判断电子证据真实性时需要考虑的若干因素;第94条使用了“确认……真实性”“有足以反驳的相反证据/有相反证据足以推翻的”“除外”等关键词表述,两款选用的道义助动词既有“可以”也有“应当”,列举了径直认定电子证据真实性的若干情形。前者构成一种正面确认机制,并将“鉴定”“勘验”等明示为辅助性判断方法;后者将基于通常经验可认定电子证据属实的特殊情形单列出来,构成一种“附条件”“允许反驳”的侧面认定机制。
从约束对象来看,“电子证据真实性专条”主要是对司法者的行为调整,即告诉他们该怎么操作。法律学者将这类规范归为“管理性规则”,其可以被解读为对负责裁判的“法院”“法庭”(更准确地说是“法官”)的工作指引。这两个条文具有软性的约束力,与其他审判指引相同。
要提升“电子证据真实性专条”的规范作用,有必要透过有关规则的软性指引层面看到硬性标准层面。电子证据的真实性指引和真实性标准就是一物的两面。指引是偏向于程序准则的一面,可随着技术变迁而被动摇;标准是偏向于实质尺度的一面,具有相对稳定的适用性。这两种视角将带来一软一硬的后果:第93、94条若被局限于促进庭审流程的层面,将具有一定的柔性;若提升至规制法官作出事实判断和当事人履行举证责任的层面,则有了应有的刚性。基于后一立场的管窥就得到电子证据的真实性标准。
所谓真实性标准,是指用于判断证据是否属实的标尺、准绳。在民事司法场域,真实性基本遵循法律真实的观念,电子证据的真实性更是强调“符合理性的真实观”。当然,不同国家、国际组织在法律规则中使用的“真实性”“电子证据真实性”语词还存在细微差别。有的强调判断形式上是否真实,如英美法系关于电子证据的鉴真规则所附属的标准;有的强调判断实质上是否真实,如一些国家、国际组织关于电子证据证明力规则所内附的标准。前者的专业表达是“鉴真”,如加拿大《1998年统一电子证据法》第3条规定,“在任何法律程序中,拟介绍电子记录的那一方当事人负有如下责任,即通过那些足以支持作出‘该电子记录即此人所说的东西’的裁定的证据,证明其真实性的责任”。这侧重于强调审查电子证据的来源是否可靠,规制的是电子证据的形式真实性。英美学者的主流持这种观点,“电子证据可能会带来挑战,要说服法院说它不存在被掉包或黑客攻击的情形,而是来自某个确切的来源”。后者的专业术语通常是“可靠性”,如菲律宾2001年《电子证据规则》之规则7规定,在评价电子文件的证明力时应当考虑“生成、存储、传达电子文件的方法或方式的可靠性”“识别电子文件发端人方法的可靠性”“法庭认为将影响电子数据讯息或电子文件准确性或完整性的其他因素”。这规制的就是电子证据的实质真实性。
两相比较,形式真实性是证据资格或可采性意义上的真实性,实质真实性是证明力意义上的真实性,分别对应的是允许用作证据的低阈标准、影响证明力的高阶标准。我国学理上也认可这两层含义,形式真实性要求“用于证明案件事实的证据必须是在形式上或表面上是真实的”,实质真实性强调用于定案的证据“在实质上的真实性程度”。严格区分这两层含义时往往使用客观性与可靠性两种表述。而我国在实践中秉持着对两种真实性融合处理的传统,即一次性处理两种真实性。
诚然,以上对差异化的概念理解是就各国电子证据真实性规则的内核而言的。在实践中,各国裁判者均要对电子证据的形式真实性与实质真实性作出判断,完成电子证据的可采性与证明力的双重审查。而且,仅就外在标准的创制而言,不同国家、国际组织的法律规定是相通的。不同电子证据规则中关于电子证据真实性的双重含义,并不妨碍它们所设定真实性标准的可比性。基于尊重我国实践立场的考虑,下面将这两类条文混同在一起进行研究。
(二)“三合一”标准体系
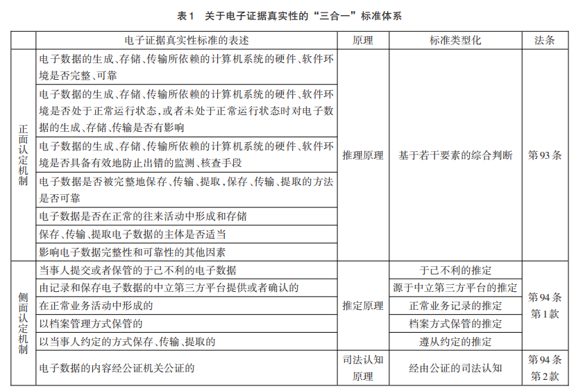
对“电子证据真实性专条”进行规范解读,可以发现其总体上形成了三类标准:一是基于推理的标准,即对若干因素进行综合判断;二是基于推定的标准,即满足若干情形之一的推定属实;三是基于司法认知的标准,即满足特殊情形的由法官直接确认属实。这三类标准可以分别简称为推理性标准、推定性标准和认知性标准。它们构成“三合一”体系(参见表1)。
在这个标准体系中,各种推理性标准、推定性标准是开放性的,认知性标准是相对封闭的。就各项具体标准而言,多数标准是同样适用于传统证据的标准,如“于己不利的推定”标准、“正常业务记录的推定”标准、“档案方式保管的推定”标准、“经由公证的司法认知”标准。少数标准是专门针对电子证据的特殊标准,如包括“计算机系统环境是否处于正常运行”“电子数据是否在正常的往来活动中形成和存储”在内的标准。还有极个别标准虽然源于传统证据的适用标准,但面向电子证据作了个性化的改造,如“源于中立第三方平台的推定”标准。
从世界范围来看,电子证据的真实性标准同传统证据的真实性标准在早期是完全一致的。在新的历史时期,一些特色的电子证据真实性标准开始出现,传统证据真实性标准面向电子证据的特色改造亦逐渐露头。现阶段电子证据真实性标准呈现出同传统证据真实性标准的“轻微相同”。我国的电子证据真实性标准建设亦是如此。从整体上看,我国《民事证据规定》确定的具体标准属于对国际规则中标准的承继,或者体现出对国外规则中标准的暗合,体现了全人类共通的法律文化。具体来说,国内外立法使用了相同或相似的语言表述,或者虽然表述有所出入,但其基本定位、内在原理是相通的。这是一种基于比较法立场的显见认识。下面对简明清晰的部分具体标准进行解析,揭示其含义及构成要素,并做必要的相似外法匹配、本土资源勾连。

“于己不利的推定”是一种特殊“自认式”的、初步认定电子证据属实的方法。它包括“当事人”“提交或者保管”“于己不利”三项要素,组合为“基础事实”;所得出的“推定事实”就是“有关电子证据具有真实性”。这就形成了“基础事实-推定事实”架构,也可以称之为“前提事实-结论事实”构造。其中隐藏有一个连结要素即“两种事实之间的伴生关系”,可以理解为“任一方诉讼当事人所举证据对自己不利的,为真的可能性较大”。背后的规律是任何理性人都不会拿出假证以证明一种对自己不利的事实。加拿大学者加顿指出,如果一个人拿出的电子证据对自己不利,那可以做出“自认”性质的推定。该项推定的形成,意味着满足了“于己不利的推定”的标准。加拿大《1998年统一电子证据法》第5条第2项规定:“在任何法律程序中,如果没有相反证据,则可以通过下述证据或者在下述条件下,推定记录或存储电子记录的那一电子记录系统具有完整性:……如果有证据证明,该电子记录系由如下当事人记录或存储的,与诉讼中意图引入该记录的那一当事人在利益上相反的其他当事人……。”这实际上是将由不利当事人记录或存储的电子证据认定为真实的,属于可反驳的推定。加拿大统一法律委员会解释说,如果从对方当事人处获得的电子记录不可靠,则该方当事人有机会表明其不可靠并驳斥该推定,因为此人比任何其他人更了解自己的记录保存系统。
“遵从约定的推定”是基于“意思自治方式”初步认定电子证据属实的标准。其“基础事实”是“当事人”“约定方式”“保存、传输、提取”三项要素,“推定事实”同上。而“基础事实”与“推定事实”之间的联系纽带是一种特殊的价值取向,即民事诉讼当事人享有意思自治的权利,有权对电子证据的真实性予以自认。同前述“于己不利的推定”不同,这里的“自认”方式是指提前的默示确认,即事先的“约定方式”。多米尼克《2010年电子证据法》设置了一种近似的、更宽泛的立法例。该法第11条第1项规定:“除非其他成文法另有规定的,在诉讼中各方当事人在任何时间明确达成对电子证据可采性不提异议之约定的,法庭可裁定该电子证据具有可采性。”这是构建“遵从约定的可采性推定”,相应地,其真实性也被推定了。该法第11条第2项明确规定,这一推定不适合刑事诉讼中用作有利于控方的情形。多米尼克是英联邦的成员国,其规定来源于“英联邦2002年电子证据示范法草案”建议稿,反映了有关国家的共识。
“档案方式保管的推定”是基于特殊“档案管理方式”初步认定电子证据属实的标准。它可拆解为由“档案管理”“保管”两项要素构成的“基础事实”,“推定事实”同上,“两者间的伴生关系”即“档案通常具有可信性”的一般规律。这里的“档案”,是指经过正式归档管理的电子文件。这一标准源起于我国奉行“经由档案管理文件的证据效力居于优先的地位”的证据法传统,也得益于我国建立了一个较为完整的国家档案事业体系。国际上最典型的立法例是美国《联邦证据规则》之规则,规定“公共机构依法记录或者存档的文件”或者“声称源自负责保管之公共机关的公共记录、陈述”均满足鉴真的要求。印度《1872年证据法》经由《信息技术法》修改后,第81a条也明确规定“对依法管理、正确存放的电子记录可以推定其真实性”。这里规范的情形比我国“档案管理”更为广泛,可以理解为各种“档案化管理”情形均被纳入。这就意味着政府部门的非档案管理意义的电子文件管理、企业的互联网档案馆均会产生相应的效力。这一做法可为借鉴。
“源于中立第三方平台的推定”是基于“中立身份可信”初步认定电子证据属实的标准。该标准由“中立第三方平台”“提供或者确认”两项要素构成“基础事实”,“推定事实”同上。“两者间的伴生关系”即“中立第三方平台提供或者确认的证据通常是真实的”,潜在理由是中立第三方平台无作伪证的动机,且实践中平台已经开始使用电子签名、可信时间戳、哈希值校验、区块链等技术手段防止数据发生变化。国外也有这一方面的规则。如菲律宾《电子证据规则》之规则7第2条第(c)项规定,法庭可以审查电子文件是否由“诉讼当事人之外的其他人”“在正常业务中形成的”,作出相关判断。严格地说,这一立法例是将电子证据“源于中立第三方平台”的情形同“正常业务活动记录”的情形结合起来,同我国依靠防篡改技术补强的情形还略有差异。这是一种更为谨慎的态度。加拿大也有类似的主张。
司法认知是指法官在审案过程中无须当事人举证而直接确认案件事实。在美国,法官可以将gps数据、谷歌地图数据、政府网站数据、特定的非政府网站数据(如网络地图、日历信息、报刊文章以及教材、字典、规则、执照的在线版本等)、时光机器(wayback machine)存档版本等广泛情形进行司法认知,减少当事人用于电子证据鉴真的资源投入。我国司法解释中并未展开前述泛化做法,主要是将经由公证的电子证据作为一种特殊情形进行规定。需要说明的是,公证书确认的事实是否属于司法认知之列,法律界存在不同的认识。但是,经由公证电子证据的真实性“人民法院应当确认”,意味着无需当事人举证,使司法认知产生实际效果。因此,这是一种经由公证的司法认知方案,可以理解为形成了“准司法认知”的标准。菲律宾《电子证据规则》有相似的立法表述。其规则5第3条规定,经由电子公证的文书“视为公文”“作为公证文件加以证明”。美国《联邦证据规则》之规则亦规定,“由公证人员或法律授权作出确认的其他官员遵照法定方式作出的确认证明书”,“并不要求提供具有真实性的外部证据作为可采性先决条件”。这里虽未明示进行司法认知,但可以作为“自我鉴真”的情形。
以上各项是中国规则同国外经验的标准的共性解析。相比用作工作指引而言,电子证据真实性标准的析出无疑能够提升规则的可操作性。在具体案件中,以上任何一项标准的满足都会产生影响案件裁判处理的后果,于法官以及当事人均是如此。这是角度转换的内在追求和显见效果。为了进一步夯实电子证据真实性标准的适用,还有必要针对一些引发困扰的疑难标准进行必要的疏议。
三.电子证据真实性标准的决疑要注
(一)“基于若干要素的综合判断”标准
《民事证据规定》第93条规定了直接认定电子证据真实性的七项因素或条件,可以进一步作如下分解:(1)针对“计算机系统”层面的三项条件,即其硬软件环境“是否完整、可靠”“是否正常运行/不正常运行是否影响数据”“是否具备监测、核查手段”;(2)针对“数据信息”层面的两项条件,即“是否被完整地保存、传输、提取”“是否在正常的往来活动中形成和存储”;(3)针对“证据主体”层面的一项条件,即保存、传输、提取的主体“是否适当”;(4)其他影响因素。其合起来构成了“基于若干要素的综合判断”标准(即“推理性标准”)。但这一标准并未表明是作出选言判断,即“几种情况中至少有一种是真的”,还是联言判断,即“几种情况都是真的”。
回答这一问题可以从国际上立法的演变轨迹入手。推理性标准较早始于联合国国际贸易法委员会化解电子商务法律问题的努力。1996年《联合国电子商业示范法》9条第2款规定:“在评估一项数据电文的证据力时,应考虑到生成、储存或传递该数据电文的办法的可靠性,保持信息完整性的办法的可靠性,用以鉴别发端人的办法,以及任何其他相关因素。”该条文旨在确立数据电文在诉讼中的证据价值,明确了从数据电文的生成、储存或传递方式是否可靠等方面进行评估。其使用的连词是“以及”(and),将“数据信息”层面等要素并列起来。此“示范法”被菲律宾《电子证据规则》之规则7第1条发扬光大。其列举了评价电子文件证明力要考虑的、影响其准确性和完整性的六个因素,并拓展至“计算机系统”“数据信息”“证据主体”等层面,使用的连词改为“或者”(or),意即考虑任何层面任一因素即可。
2004年我国制定《电子签名法》,在借鉴《联合国电子商业示范法》范本经验的基础上,设计了中国第一版的“综合判断标准”。我国《电子签名法》8条规定:“审查数据电文作为证据的真实性,应当考虑以下因素:(1)生成、储存或者传递数据电文方法的可靠性;(2)保持内容完整性方法的可靠性;(3)用以鉴别发件人方法的可靠性;(4)其他相关因素。”官方释义表明,这是从操作人员、操作程序、信息系统三个层面审查数据电文作为证据的真实性。在此同样未能明示推理性标准中各要素是何种关系。
国际组织、外国的立法例给出了判断全部项目与选择性项目两种立法例。但究其实质,选择做全部项目判断之立法例的《联合国电子商业示范法》仅从“数据信息”层面作出规定,强调三要素要并列起来。该条文并未涉及后来立法普遍关注的“计算机系统”“证据主体”等其他层面。而菲律宾《电子证据规则》是从多个层面进行规定,在这种情况下作了选择项目判断的表述也就不难理解,因为各个层面并非都需要作出回答。具体案件中选择哪个层面的具体标准,还在于哪个层面引起了当事人双方的实质争议。对于当事人双方均未提出意见的,按照民事诉讼意思自治原则,法官通常没必要就该层面的要素做出判断。因此,《民事证据规定》第93条设定的推理性标准是一种选言判断的标准。当然,这里不一定是只“选择”一项。准确地说,双方当事人对部分要素提出实质争议的,或者法官认为需要进行审查的部分要素,均应当纳入综合判断范围。
应该说,推理性标准设定的选言判断已经非常全面,基本上反映了我国实践经验的累积。当然,它所考虑的因素并不是面面俱到,对于国外电子证据真实性标准中一些特殊情形并未能全部纳入视野。笔者建议,我国可以拓展现有推理性标准中兜底条款的外延,将现阶段我国尚未纳入法律体系的、极少数国外电子证据真实性标准所考虑的情形解释为“其他影响因素”,由法官在个案中进行直接认定。兹补充列举有代表性的如下:(1)“校验值验证”标准,即电子证据得到了完整性校验值等公认技术手段足以验证其真实性的。校验值是使用特定算法对电子证据不同版本进行计算得出的,如对电子证据的原件和副本进行计算,哈希值一致则原本和副本相同。例如,2017年美国《联邦证据规则》新增加的规则,允许通过提交“从电子设备、存储介质或文件复制而来的、经证实的数据”进行鉴真,这里所称的“有效验证”主要是数据复制时形成的哈希值(hash value)。(2)“电子记录验证”标准,即电子证据得到了由电子程序或系统产生的、经证实的记录验证其真实性的。美国《联邦证据规则》新增加的规则即为例证。(3)“信息系统完整性”标准,即通过可靠信息系统产生的电子证据推定属实。加拿大《1998年统一电子证据法》就专门规定了判断信息系统完整性的方法,并形成不直接判断具体电子证据是否真实的特色。这些标准的适用范围已经远超前述国家,较为普遍地被用作推定、自我鉴真的机制处理,值得我国以合适的方式加以引鉴。
此外,在该推理性标准中提及一项具体要素,即“电子数据是否在正常的往来活动中形成和存储”,这是实务中极易引发问题的要素。从文本来看,此要素也“巧合”地在推定性标准中出现了,即“正常业务记录的推定”标准。这表明电子证据属于正常业务记录同时满足了推理性标准与相关推定性标准,司法人员在这种情况下认定电子证据可以进行双重判断。两种做法的关键均在于如何理解“正常业务”的含义及其满足条件。本文将两处表述并在一起展开阐释。
(二)“正常业务记录的推定”标准
“正常业务记录的推定”标准是一种基于“正常业务记录可信”初步认定电子证据属实的尺度。这一标准源起于传统证据,在世界范围内适用较广泛。其基本原理是,正常业务记录是为了保障业务开展的需要,当事人采取有力的手段以保障正常业务记录不出错误。基于这一规律形成的传统推定,适逢电子证据发展为新的标尺。
以美国为例,《联邦证据规则》规则早前为联邦法院系统提供了许多满足确认其真实性的证据标准的示例,包括知情证人的证词、间接证据以及描述表明其产生准确结果的过程或系统的证据等等,其设计的标准及相关示例足够灵活,适用于包括电子证据在内的一切证据。但是,以前“正常业务记录”的情形是规定于传闻规则而非“鉴真”规则中的。当时的法庭常常对于电子证据依照《联邦证据规则》规则作为“正常业务记录”采纳处理。这可被理解为作为“正常业务记录”的电子证据在能够确保可信的条件下形成的。2011年,《联邦证据规则》修改时增设了两种新鉴真方法,即规则902(11)、(12),分别规定“经证实的国内外正常业务记录”是自我鉴真的证据,无需提供外在的鉴真证据即可采纳。这使得国内外“正常业务记录”在美国联邦法院系统中可以初步认定其真实性。当然,实现这一目的还需要保管者或其他合格证人出具关于“情况属实”的证明文件。在这里,对电子证据真实性的初步认定采用的是一种跟推定机制很类似的“自我鉴真”机制,即“无需运用外部证据而通过证据本身的属性加以鉴真”。
出现更早的立法例是加拿大《1998年统一电子证据法》。它直接采取了推定的表述。该法第5条规定:“在任何法律程序中,如果没有相反证据,则可以通过下述证据或者在下述条件下,推定记录或存储电子记录的那一电子记录系统具有完整性:……如果有证据证明,该电子记录系由除诉讼当事人以外的某人,在惯常而普通的业务活动中记录或存储的,而且其所进行的记录或存储并非根据意图引入该记录的当事人的指令。”这实际上是根据正常业务记录的情形推定相关电子证据属实。这一推定亦属于可反驳的推定。该法颁行十二年以后,学者们评价说,包括正常业务推定规则在内的加拿大《1998年统一电子证据法》规则“得到了普遍接受和执行”“获得了极大的成功”。
以上两种立法例表明,将“正常业务记录”情形单列出来归入“综合判断”标准和“推定”标准均有道理和实例支撑。两者之间存在着相同之处。若以推定视角检视作为正常业务记录的电子证据,其能够被初步认定真实性的基本依据是“正常业务记录通常具有可信性”的一般规律。“基础事实”是由“企业单位、组织机构、职业岗位、事业单位等业务主体”“在普通业务活动中”(ordinary course of the said activities)“正常”(regularity)“保管”“制作记录”“业务活动习惯”“得到佐证”等核心要素构成,“推定事实”是“作为正常业务记录的电子证据具有初步的真实性”。当然,这样的正常业务记录还可以区分为“国内记录”“国外记录”,并分别引发不同的适用范围等细则问题。相比而言,我国《民事证据规定》将这一标准概括为“在正常业务活动中形成的”表述略显简约,易引起歧义。
我国有必要在适用《民事证据规定》时针对“正常业务的电子记录”进行类型化处理。第一类是针对具有可靠保障的“正常业务的电子记录”,适用推定规则。这里的可靠保障,可以是源自法律方面的,如国内外政府的官方会议纪要、司法机关电子笔录、金融机构电子账簿、电子支付记录、资信机构的信用记录、大型电子商务平台的自动流水记录、大型计算机系统的稽核日志等等;也可以是源自技术方面的,如采取了完整性校验值、可信区块链技术、可靠电子签名技术进行防伪的各种电子记录。对于这些电子材料,法官可以初步认定其真实性,允许对方当事人进行反驳。第二类是针对谈不上具有可靠保障的“正常业务的电子记录”,不适用推定规则,交由法官进行综合判断。例如,对于普通商事主体在商业往来中制作的电子商业记录,法官要评断其业务习惯、使用频率、技术措施等因素,选择前述推理性标准进行处理。相比而言,我国在分门别类中应当优先第一类路径,以第二类的处理为补充。
四.电子证据真实性标准的实践优化
(一)实践运行及规律
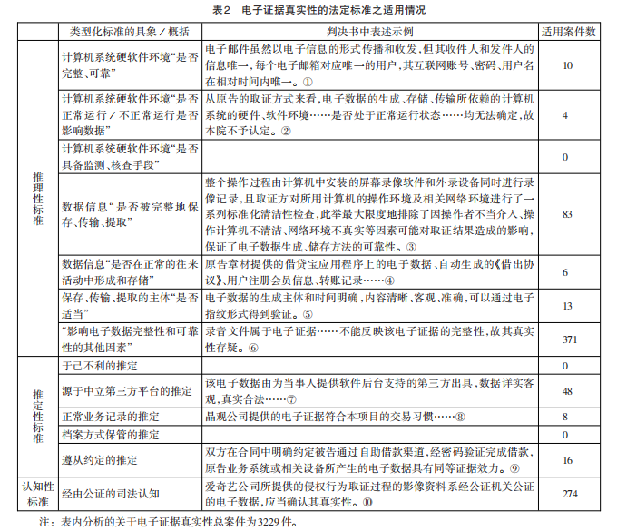
为了掌握电子证据真实性标准在实践中的客观运行情况,笔者在“威科先行”案例数据库中全面搜索,下载了涉及电子证据真实性争议的民事判决书3249份,对法官运用标准进行说理的具体情况和结果展开文本分析。其中,法官认定电子证据属实的案件为2073件,占比63.8%;认定不属实的案件为1086件,占比33.4%;认定无法判断的案件为70件,占比2.2%;对电子证据真实性争议未作出说理的案件为20件,占比0.6%。如此量大的样本(特别是说理的部分足够充分),保证了本次统计分析的结果能够良好地反映实践规律。由此分析得出五项电子证据真实性标准的实践进行规律。
其一,我国电子证据真实性的法定标准在实践中运用不足,推定性标准的适用尤为不堪。进一步对前三种认定情形(即3229件案件)进行分析发现,我国法官对民事诉讼中电子证据真实性问题均使用过前述法定的推理性标准、推定性标准、认知性标准进行判断。三种标准所应用的案件分别为487件、72件、274件,占比15.1%、2.2%、8.5%。各种真实性标准的适用存在着一定的重叠情况。即便不考虑同一件案件中同时使用了前述两种以上标准的可能性,我国法官对民事诉讼中电子证据真实性问题使用前述法定标准之外的尺度进行判断的情形也已经高达74.2%。
其二,就推理性标准的适用而言,除兜底条款之外的具体判断适用的因素普遍偏低,甚至存在落空状况。这一状况不能被简单理解为新《民事证据规定》是2020年5月生效的而未能在所收集的法律文书中体现,而应当理解为推理性标准的各项要素确立缺乏实践基础。具体来说:(1)针对计算机系统的硬软件环境“是否完整、可靠”“是否正常运行/不正常运行是否影响数据”“是否具备监测、核查手段”作出判断的案件,分别占比0.3%、0.1%、0;(2)针对数据信息“是否被完整地保存、传输、提取”“是否在正常的往来活动中形成和存储”作出判断的案件,分别占比2.6%、0.2%;(3)针对保存、传输、提取的主体“是否适当”作出判断的案件,占比0.4%;(4)针对“影响电子数据完整性和可靠性的其他因素”作出判断的案件,占比11.5%。关于前四种因素用之不多,主要原因应归于这些因素“融技术与法律于一体”,阻碍了法官的理解与运用。相比而言,最后一种因素的使用相对较多是一种显著的事实。而且,这里仅指法官在判决书中直接做了相关表述且不符合前述因素的情况。
其三,“三合一”标准中推定性标准的适用较少更为凸显,形成相对洼地。就推定性标准的适用而言,笔者在所分析的全部3229件案件中未发现明确使用“推定”“直接确认”等推定范式的表述情况。而通读相关民事判决书中的说理部分,发现法官存在着实质适用推定性标准的情况。当然,这样的情况较少,具体适用各种类型化的推定性标准更显得偏少:(1)援引“源于中立第三方平台的推定”作出判断的案件相对多,占比1.5%;(2)援引“于己不利的推定”“档案方式保管的推定”作出判断的案件均为0,占比均为0;(3)援引“遵从约定的推定”作出判断的案件也偏少,占比为0.5%。
其四,经由公证的认知性标准仍然保有早期一枝独秀的地位。至于目前作为司法认知唯一情形的公证标准,法官已经形成经常性的适用,占比高达8.4%。这一方面降低了我国法官解决电子证据真实性问题的资源投入,另一方面也引发我国检讨电子证据使用“公证优先论”“唯公证论”的讨论。以上各项比例的具体数值见表2。
其五,关于电子证据真实性判断存在一些传统的特色做法堪称流行色。法官在判断电子证据真实性方面还有一些其他的做法。法律文书中描述的关于认定电子证据是否属实的此类理由也很多。有的法官是以电子证据之间或同传统证据之间“相互印证/佐证”“不能相互印证/佐证”为由;有的是以电子证据之间或同传统证据之间是否相“矛盾/冲突/不一致”为由;有的是以一方当事人对电子证据“未提出异议”“无异议”或者“没有异议”为由;有的是以一方当事人未提出关于电子证据属实的相应证据或者不申请真实性鉴定、不缴纳鉴定费用为由;还有的专门针对复制件是否与原件一致的情况,以是否提交电子证据的原件(原始载体)予以核对为由。基于这几种理由的做法可以分别简称为“印证法”“矛盾法”“无异议法”“举证责任法”“原件核对法”,分别占比30.3%、0.8%、2.7%、1.2%、33.3%。
(二)优化适用的建言
如果将前述参照国外相关立法例进行具体标准的要素化提炼以及疑难标准的补正性疏议,理解为优化该体系标准使用的理论正源;那么,法律共同体在实践中如何更好地适用有关标准体系,还需要进一步优化实践运用的方案。结合现阶段我国电子证据真实性标准适用的量化呈现规律,笔者就如何大力提升其在实践中运行提出如下的改进建议。
建议之一,将特色做法纳入推理性标准的“其他因素”。当下我国办案中以“印证法”等特色做法处理电子证据真实性问题,具有良好的法理支撑和实践认同。以“印证法”为例,这一直是刑事诉讼中判断证据真伪的习惯,也得到证据学理论和史学印证方法的支撑。然而,这些做法看起来并不对应《民事证据规则》关于电子证据真实性标准的规定。其属于极少数可以理解为纯粹源于本国司法实践的独特创新,如何纳入现有的“三合一”标准或者是否构成新的标准,就值得研究。笔者认为,这些特色做法均系借助推理判断电子证据是否属实的方式,所考虑的因素可以被理解为“影响电子数据完整性和可靠性的其他因素”,因此建议现阶段做此处理,以临时性扩大电子证据真实性法定标准的适用范围。当然,待时机成熟修法之际,我国也可以将这些特色做法分别归入“三合一”标准的具体项目,拓展该体系标准。

建议之二,积极扩大各种推定性标准的适用。前述分析表明,我国民事诉讼中法官尚未形成适用推定性标准进行电子证据真实性判断的行为自觉。特别是“于己不利的推定”“档案方式保管的推定”标准等的适用,在法律文书中几乎看不出得到良好应用的案例。印度电子证据研究专家阿拉迪亚·套希亚指出,“各种推定使得审理程序更有效率”。其实,在国内“于己不利的推定”“档案方式保管的推定”标准等具有扎实的实践共识,它们很早就被用于各种传统证据,如今几乎不适用于电子证据主要还是一个认识问题。前述分析也表明,一些法官也在尝试着扩大推定性标准的适用,主要表现为将推定性标准和综合认定标准结合起来使用,以复合论证的方式增加其说服力。如在某起网络传播权纠纷案件中,法官分别依据如下理由认定“如无相反证据,可以认定相应光盘内容未经过修改”。第一点理由是,“可信时间戳证书系由国家授时中心建设的第三方机构签发,用于确定电子数据产生的准确时间,防止电子数据的篡改,该机构具有中立性”,这可以理解为“源于中立第三方平台的推定”标准的适用;其他理由包括,“相应光盘内容经验证,与申请时间戳的电子数据一致;由摄像机外置录像和屏幕内置录像同步记录取证操作过程,且录像完整连续没有中断;在上述录像的过程中同时记录了下载相关页面申请时间戳的过程和多次国家授时中心标准时间”,这可以理解为推理性标准的适用。这样案件也有一定的数量(29件),启发人们应当降低适用推定性标准的难度。笔者建议,我国可以颁行适用推定性标准解决电子证据真实性判断的案例指导、操作指引和专业培训,借鉴国际渊源立足于国内实践畅通这一渠道。
建议之三,适当限缩“经由公证的司法认知”标准的适用。我国现行法律确定的关于电子证据真实性认知性标准限于公证一项,但以经由公证为由直接确认电子证据属实的做法已经泛滥。如在某合同纠纷案中,法院认为:“短信记录为电子证据,原告提交了打印件,未办理公证,本院无法查证短信记录的真实性和完整性。”在某买卖合同纠纷案中,法院认为:“龚××提供的微信聊天记录内容不完整,且该电子数据未经过法定程序取得即公证部门公证证明,……该微信聊天记录不能作为认定事实的根据。”我国司法主管部门指出,“目前,对电子数据真实性的审查判断主要依靠公证程序,且基本为形式审查,程序复杂繁琐,证明力不强”。其实,公证只是对电子证据以国家公权力为名进行固定的一种方式。我国在民事诉讼中通过公证程序认定真实性的惯性应当得到限制。笔者建议,法官在实践中要加强对电子证据公证书的形式和实质审查,将得到明显不合格或有重大缺陷的公证书支持的电子证据“不予确认其真实性”。这应当是对待该项标准的谨慎态度。
五.结论
在任何法律制度中,确定电子证据可采性的核心要义就是要平衡两种关切:一是要确保大量电子形式的信息不会被法庭完全排除在证据外;二是保证电子证据判断程序具有可操作性。同样,推行电子证据真实性标准的核心要义也在于此。《民事证据规定》新颁行“电子证据真实性专条”进而推出电子证据真实性的法定标准,是改善我国司法办案效果的重要契机。本文将相关标准概括为具有形式特色的“三合一”标准体系,并提炼了相关的构成要素及进行了补正疏议。同时,通过对大量法律文书的梳理发现了规律及不足,并提出了有益的改造建议。全文的根本论证目的就是要推动《民事证据规定》相关条款的顺滑适用。
这一系列标准的良性运行不会是一蹴而就的事情。我国应当密切关注司法实践效果的变化,持续开展相关的实践优化和制度完善。这一系列标准同国际组织标准、有关国家标准具有实质上的诸多共性。我国应当在消化、承继及创新的基础上,丰富国际上相关标准的内涵。笔者期待,我国电子证据真实性的“三合一”标准能够由民事诉讼拓展到刑事诉讼、行政诉讼,由中国实践辐射到世界电子证据规则的建设。