编者按
2021年的clsci期刊发文情况,中国法学创新网在采纳法学学术前沿团队统计报告的基础上,继续委托其团队结合往年法学创新网的统计标准进行了进一步的更新和核定,最终确定了2021年clsci期刊发文统计分析报告。现由法学创新网和法学学术前沿联合发布。如发现有数据信息不准确或评价不妥之处,请发邮件至:zgfxcxw@163.com
基础理论研究深化扩展
青年学者成研究主力
——2021年clsci宪法学发表情况与统计分析

本文是2021年clsci宪法学论文发表情况与统计分析。
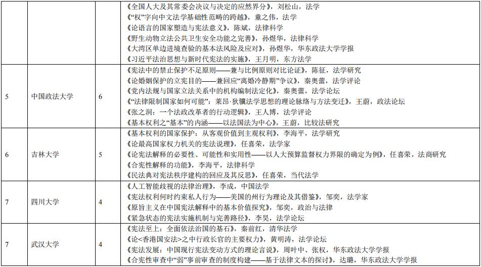
2021年度全年clsci来源期刊共刊发论文1884篇(2020年是1938篇)。其中宪法学96篇(2020年是97篇)。除中国社会科学、中国刑事法杂志外,其他clsci均刊发了宪法学论文。鉴于发文单位众多,为便于阅读,今年我们将不再具体列明这96篇文章的名目,而是侧重于展示宪法学学科的单位科研实力布局,因此今年的统计主要展现发文量在4篇及以上的单位及其作者(详见下表),并在此基础上展开宪法学学科发展的分析与评论。


(一)年度高产作者
本领域高产学者的标准是发文量在3篇及以上。据此,本领域高产学者为:中国人民大学韩大元教授(3篇),中国社会科学院莫纪宏研究员(3篇),北京大学张翔教授(3篇),中国人民大学王旭教授(3篇),华东政法大学/湖北民族大学童之伟教授(3篇),吉林大学任喜荣教授(3篇)。
华东政法大学/湖北民族大学童之伟教授除上表两篇外,还以湖北民族大学为单位在《清华法学》发表了《中文法学之“权力”源流考论》。
(二)年度领域研究热点与趋势
以发表论文三篇及以上作为高产学者的标准,2021年宪法学领域的六位高产学者总发文量18篇,占据了宪法学领域全年发文总量的18.75%(18/96)。从高产作者的年龄结构进行分析,“50后”1位,“60后”2位,“70后”2位,“80后”一位,老一辈宪法学人仍作为宪法学研究的领路人,中青年学者也逐渐成为研究的中坚力量。
2021年宪法学领域96篇clsci论文来自全国36个不同的科研单位。从各科研单位的整体情况来看,以发文量4篇及以上作为高产单位的标准,中国人民大学法学院继去年来依然独占鳌头,本年度共发文9篇。中国社科院大学紧随其后,发文8篇。与2020年相比较,北京大学法学院、华东政法大学异军突起,发文数量各为7篇。中国政法大学和四川大学也进步明显,本年度分别发文6篇和4篇。吉林大学和武汉大学本年度继续保持宪法学传统研究基地的本色,各发文4篇。
2021年,中国人民大学法学院继2020年后继续摘得宪法学发文数量的桂冠,在宪法学领域形成了自己独特的研究优势。由韩大元教授、王旭教授引领的宪法学研究学术团队,凭借自身发文量的优势确保中国人民大学法学院可以持续保持宪法学研究的头把交椅。
2021年,中国社科院大学继续守住了宪法学研究传统重镇的地位,发文8篇,紧随人大法学院之后。莫纪宏教授作为高产学者以3篇发文量带动了社科院的整体研究。与2020年相比较,北京大学法学院、华东政法大学异军突起,发文数量各为7篇。以张翔教授为代表的北大法学院团队和以童之伟教授为代表的华政团队,依靠自身的研究实力提高了所在科研单位的研究水平。其它“五院四系”的高校如吉林大学法学院、武汉大学法学院继续保持本色,发文数量稳定。而中国政法大学则是在2021年有了明显进步,发文6篇。
2021年,在中国共产党成立一百周年之际,中国宪法学也迎来了新的发展。宪法与中国共产党百年历史息息相关、紧密相连。宪法学研究对于贯彻总书记“七一”重要讲话精神、深入学习贯彻习近平法治思想以及实现中华民族伟大复兴都具有重大意义。
2021年,在价值与规范、历史与现实、经验与逻辑的不同论域中,宪法学人继续坚持宪法学研究的“中国立场”,将“本土资源”和“域外视野”相结合,注重人民基本权利的保障,积极回应法律实践,紧跟时政潮流和科技发展,为全面依法治国、建设社会主义法治国家提供了智力支持。
在党和国家事业发展的新征程中,宪法在治国理政中的重要地位和作用,决定了宪法学研究必定大有可为。2021年中国宪法学研究继续在“坚持习近平新时代中国特色社会主义思想,认真贯彻习近平法治思想”的总方针下稳步前进,总体呈现出“以习近平法治思想为指引,重视基础理论研究,积极回应司法实践,关注中国社会现实,及时捕捉社会热点”的特点。2021年,中国宪法学人将研究视野主要聚焦在以下几个主题:宪法的基础理论研究,公民的基本权利与义务研究,合宪性审查与解释研究,国家机关与国家权力研究,港澳基本法研究,宪法对科技和疫情的回应以及部门宪法与比较宪法研究。
1.习近平法治思想
中国特色社会主义进入新时代,站在新的百年奋斗历史新起点上,以“习近平法治思想”为指导,全面推进依法治国、建设社会主义法治国家,宪法学人有义不容辞的责任。“坚持依宪治国、依宪执政”是习近平法治思想丰富内涵的重要组成部分,习近平总书记提出,“依法治国,首先是依宪治国;依法执政,关键是依宪执政”,“全面贯彻实施宪法,是建设社会主义法治国家的首要任务和基础性工作”。
习近平法治思想与宪法在精神实质上是统一的、一致的,本年度宪法学人对于“习近平法治思想”又有了进一步的阐释与发展。莫纪宏教授在《法治轨道上有序推进“全过程人民民主”》一文中提出“全过程人民民主”保证了人民代表大会制度所形成的国家权力运行机制始终处于人民民主治理的框架中,从而有效地实现宪法所规定的“中华人民共和国一切权力属于人民”的人民主权和人民民主原则。此外,莫纪宏教授也针对习近平关于宪法的重要思想的基本理论特质进行了描述。江必新教授探讨了习近平法治思想对宪法理论和实践的发展创新;苗连营教授进一步阐释了习近平法治思想中的宪法观;秦前红教授从“依法治国”的角度论证了“宪法至上”的观点;王月明教授则分析了习近平法治思想与新时代宪法的实施关系。宪法学人对于了习近平法治思想的深入学习研究和宣传阐释,积极构建起了中国特色社会主义宪法理论和话语体系。
2.宪法学基础理论
宪法学研究的重点领域在于宪法的基本概念和基础理论,本年度宪法学的基础理论研究在前人的铺垫下继续寻求突破,形成了不少突出成果。如王旭教授的《制宪的二元模式及其秩序同构》、张翔教授的《宪法概念、宪法效力与宪法渊源》、秦小建教授的《中国宪法体制的规范结构》等。
宪法的成长本身就是一部历史,历史研究方法仍为宪法学人所热衷。苗连营教授从历史出发针对中国“宪法实施”的话语体系与演变脉络进行了研究,阐释了我国宪法实施的内在机理与运作逻辑,凝练出属于中国的“宪法实施”话语体系。于文豪教授从微观视角关注地方政府双重负责的宪法内涵,针对地方政府面对本级人大与上级政府的不同意志的处理问题,从宪法角度提出了解决之道。陈运生教授从研究方法出发,对中国系统论宪法学进行了反思。陈征教授着眼于宪法的基本原则,在与比例原则对比论证的基础上,阐释了宪法中的禁止保护不足原则。
宪法文本和宪法语境中特定术语的规范内涵等问题获得持续关注,如王旭教授从依宪治国的中国逻辑出发,将“人民共和国宪法观”重新进行了解构和建构。此外还包括郑毅的《论宪法上的“中央的统一领导” 》、张翔的《“共同富裕”作为宪法社会主义原则的规范内涵》、钱坤的《论共同纲领中的民主原则》等文。
在研究范式上,概念史研究成为亮点。童之伟教授的三篇文章《中文法学中的“权利”概念——起源、传播和外延》《“权”字向中文法学基础性范畴的跨越》《中文法学之“权力”源流考论》均与此相关。
3.基本权利与基本义务
公民的基本权利和义务一直以来是宪法学研究的核心问题,本年度宪法学界尤其关注对基本权利的保障和限制研究,进一步将其精细化、体系化,其中既包括传统的基本权利义务问题,也涉及对通信、算法等新兴技术的反馈。李海平教授基于“客观价值论国家保护义务”研究范式的局限性,从客观价值到主观权利阐释了基本权利的国家保护;阎天从历史发展的视角讨论了公民遵守劳动纪律义务的宪法变迁与启示;陈楚风针对中国宪法上基本权利限制的形式要件问题,提出了适用法律保留的解决方法;王锴教授探讨了基本权利冲突及其解决思路,认为可依顺序通过程序设计、实践调和、权利位阶和比例原则以及过度禁止审查和不足禁止审查的方法来解决权利冲突问题;王世涛教授则讨论了纳税基本义务的宪定价值及其规范方式的相关问题。
面对科技发展对于基本权利的冲击,宪法学者也提出了自己的见解。王锡锌教授和彭錞认为从宪法基本权利的维度分析,应当以《宪法》第38条人格尊严条款内蕴的个人信息受保护权来作为个人信息保护法律体系建构的基础;李忠夏教授认为应将个人信息保护立足于宪法文本,建立在隐私利益的基础之上,并通过解释学上的建构,发展出层级化的隐私保护体系;余成峰副教授则认为信息隐私权的保护应从个人本位转向社会本位,从控制范式转向信任范式,从独占维度转向沟通维度,从二元对峙转向一体多元,从权利视角转向权力视角,从概念独断转向语用商谈。此外,这一主题涉及的论文还包括张翔教授的《通信权的宪法释义与审查框架——兼与杜强强、王锴、秦小建教授商榷》、龚向和教授的《人的“数字属性”及其法律保障》、吴玄副研究员的《数据主权视野下个人信息跨境规则的建构》等文章。
4.合宪性审查与解释
合宪性审查与解释是健全宪法监督机制的核心,也是宪法学对于法律实践的直接回应,本年度合宪性审查与解释继续成为研究热点。王旭教授提出了合宪性审查中“相抵触”标准的建构,认为在坚持层级结构理论确立的宪法优先地位前提下,应将"事物的本质"作为合宪性审查判断的内容标准,在宪法规范具体化和个别化两个场景中分别展开法教义学体系建构,最终提炼出这种判断标准运用的一般思维框架。杜强强教授探讨了法律违宪的类型区分与合宪性解释的功能分配问题,将违宪分为法律的字面违宪和适用违宪,认为字面违宪应交由合宪性审查机关处理,适用违宪应交由法院处理。程雪阳教授从我国现行宪法所建立的"专门人民法院"制度为跨行政区划法院改革提供了一个合宪性制度通道。门中敬教授认为我国合宪性审查存在诸如"自我审查悖论""低度法理化倾向""基础规范的统一性难题"等法理困境。为化解上述法理困境,应确立相对独立审查的原则,建立合理区分政治行为与法律行为的过滤机制,以及设置正当程序控制和协调机制。李少文副教授则从工作型合宪性审查的角度,将其运行程序概括为"一个目标、两个入口、三个主体、四个动因、五个机制"。
此外,《法学杂志》在2021年第5期特设专栏,探讨合宪性审查制度专题,刊载了马岭教授的《我国的合宪性审查制度及其文化审视》、翟国强教授的我国合宪性审查制度的双重功能以及张震教授的《环境法体系合宪性审查的原理与机制》三篇文章。
5.国家机关与国家权力
注重本土实践,紧跟时政潮流是宪法学研究的重要任务。随着推进国家治理体系和治理能力的现代化,以及党和国家机构改革的深入展开,宪法学界聚焦国家机关与国家权力配置的研究不断增多,本年度该领域依然成果丰富。从内容上看,主要涉及人民代表大会制度的组织与程序、国务院与各级政府地位与权力、国家权力的行使三大领域。其中,与人大有关的研究包括任喜荣教授的《论最高国家权力机关的宪法说理》《论宪法解释的必要性、可能性和实用性——以人大预算监督权力界限的确定为例》、刘松山教授的《全国人大及其常委会决议与决定的应然界分》、李少文副教授的《全国人大常委会在宪法实施中的创制行为及其界限——以“辽宁贿选案”为例》、刘鑫的《为什么人民代表大会是国家权力机关?》以及谭清值的《全国人大兜底职权的论证方法》。涉及国务院与地方政府的研究有门中敬教授的《我国政府架构下的权力配置模式及其定型化》、王贵松教授的《国务院的宪法地位》。与国家权力的运用有关的研究包括徐爽副教授的《变通立法的“变”与“通”——基于74件民族自治地方变通立法文件的实证分析》和周维栋与汪进元教授的《监察建议的双重功能及其宪法边界》。
6.“一国两制”与大湾区法律建设
中国宪法学研究离不开对地区法治的关注,其需要回应民众对宪法生活的新期待。完善“一国两制”制度体系与大湾区建设是全球化时代中国国家治理理论和治理实践的伟大创新,港澳基本法是维护港澳地区和谐稳定、实现“一国两制”方针的重要法律保障,也是宪法学研究的重要实践。本年度学界对港澳基本法及相关体系的研究继续发力,主要围绕粤港澳大湾区的法律建设、港澳基本法与其他法律的关系等主题展开。如董皞教授和张强的《推进粤港澳大湾区建设的法律制度供给》、孙煜华副研究员的《大湾区单边进境查验的基本法风险及应对》、曹旭东副教授的《论〈港区国安法〉与香港原有法律体系的关系——解析〈香港基本法〉第11条和〈港区国安法〉第62条》等。《法学论坛》则在2021年第4期特别策划了专题——香港国安法(港区国安法)研究。
在研究范式上,突出特点是注重规范研究和文本研究。不少宪法学人聚焦特定条款的规范内涵和文本含义,对其展开深入分析。如韩大元教授的《论〈香港国安法〉第2条“根本性条款”的规范内涵》、韩大元与陈佩彤的《论香港基本法序言中“繁荣和稳定”的规范内涵》、刘志刚教授的《〈香港特别行政区维护国家安全法〉的法理逻辑及其展开》以及郑磊副教授的《特区宪制基础的“共同构成”法理——以〈港区国安法〉制定为例》等。
7.宪法对科技和疫情的回应
捕捉社会热点,关注科技发展是宪法学研究从文本走向实践的重要路径,社会现实问题和科学技术的发展同样深刻影响着宪法学的研究。该研究主题主要分为人工智能对个人权利和国家安全的影响、“新冠”疫情下的宪法回应两大类。如李成副教授分析了人工智能在我国的大规模部署带来的歧视数字化的法律风险,认为治理人工智能的歧视需要实现反歧视法律数字化转型,以算法解释化解信息单向透明趋势,以算法审核抑制代码歧视风险,以非歧视准则规范人工智能开发、利用行为,以及借助数字平权行动,推动社会权力结构变迁,消除滋长歧视的结构性不平等。此类文章还包括刘练军教授的《人工智能法律主体论的法理反思》、杨蓉副教授的《从信息安全、数据安全到算法安全——总体国家安全观视角下的网络法律治理》。针对疫情对法律制度造成的冲击,宪法学人同样给予了回应。如刘小冰教授的《紧急状态下公民权利克减的逻辑证成》、孙煜华副研究员的《野生动物立法公共卫生安全功能之完善》、李昊副教授的《紧急状态的宪法实施机制与完善路径》。
8.宪法与部门法的对话
伴随法学研究的逐渐深入,宪法与部门法之间的对话与交流成为宪法学发展的重要趋势。在宪法中研究部门法,在部门法中讨论宪法,仍是本年度学界热点。与2020年相比,本年度部门宪法学研究不再集中于民法学领域,各领域均有建树,且关注部门法本身对于宪法规范性和优位性的回应。如秦奥蕾教授的《论婚姻保护的立宪目的——兼回应“离婚冷静期”争议》、周刚志教授和李琴英的《“两法衔接”的制度法理——基于“优化营商环境”的视角》、郭延军教授的《环境权在我国实在法中的展开方式》、张震教授的《环境法体系合宪性审查的原理与机制》、任喜荣教授的《民法典对宪法秩序建构的回应及其反思》等。
9.全球化与比较宪法
随着全球化的进程推进到传统的国内宪法领域,本年度外国宪法学与比较宪法学研究仍方兴未艾。该领域研究主要对象为美国和法国,体现出宪法学界对于传统强国的偏爱。钟瑞华副研究员从宪法、政治和文化的多维视野,讨论了美国的政教关系问题。邹奕副教授从宪法权利约束私人行为的角度出发,研究了美国的州行为理论及其借鉴。刘晗副教授则基于美国不成文宪法学说的比较,对“有宪法典的不成文宪法”这一论断进行了考察。此类研究还包括左亦鲁的《从自由到平等:美国言论自由的现代转型》、王蔚副教授的《基本权利之“基本”的内涵——以法国法为中心》。
2021年是中国共产党成立百年之际,是实现第二个百年奋斗目标的开端。在历史性的一年里,宪法学人面对坚持全面依法治国,推动国家治理能力和治理体系现代化等重大问题,积极服务党和国家工作大局,坚持正确政治方向,充分发挥党建引领作用,围绕党和国家工作重心,努力繁荣发展宪法学研究事业,为推进全面依法治国、建设社会主义现代化强国作出了卓越贡献。