编者按
2021年的clsci期刊发文情况,中国法学创新网在采纳法学学术前沿团队统计报告的基础上,继续委托其团队结合往年法学创新网的统计标准进行了进一步的更新和核定,最终确定了2021年clsci期刊发文统计分析报告。现由法学创新网和法学学术前沿联合发布。如发现有数据信息不准确或评价不妥之处,请发邮件至:zgfxcxw@163.com
国家本位立场凸显
习近平法治思想引领中国路径
——2021年clsci国际法学发表情况与统计分析
本文是2021年clsci国际法学论文发表情况与统计分析。
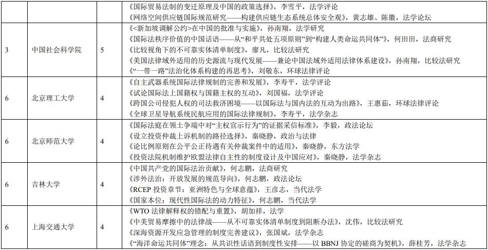
2021年度全年clsci来源期刊共刊发论文1884篇(2020年是1938篇)。其中国际法学94篇(2020年是91篇)。除中国法学、法学家、法制与社会发展、中国刑事法杂志外,其他clsci均刊发了国际法学论文。鉴于发文单位众多,为便于阅读,今年我们将不再具体列明这94篇文章的名目,而是侧重于展示国际法学学科的单位科研实力布局,因此今年的统计主要展现发文量在4篇及以上的单位及其作者(详见下表),并在此基础上展开国际法学学科发展的分析与评论。

(一)年度高产作者
本领域高产学者的标准是发文量在3篇及以上。据此,本领域高产学者为:吉林大学何志鹏教授(3篇),南京大学宋晓教授(3篇),北京师范大学秦晓静讲师(3篇)。
(二)年度领域研究热点与趋势
从发文单位上看,中国政法大学以11篇的数量占据绝对的领先地位,将2020年的学科优势延续到了2021年。中国政法大学也是所有发文单位中唯一一个发文超过10篇的,其他发文5篇及以上的单位分别是:华东政法大学(6篇)、南京大学(5篇)、武汉大学(5篇)和中国社会科学院(5篇)。与2020年只有中国政法大学发文超过5篇相比,本年度的这一数据有大幅增加。
在三个学科方向上,中国政法大学与北京理工大学各自发表了4篇国际公法学论文,是国际公法学发文数最多的单位,其中北京理工大学的4篇国际公法学论文更是占到了其发文总量的百分之百,凸显了2021年该校在国际公法学科上的优势。国际私法学方面的发文情况呈现较为集中的趋势,南京大学与中国社会科学院各自发表了3篇该方向的论文,在数量上排名第一,也有一些单位没有发表国际私法学方面的文章。而在国际经济法方面,中国政法大学以5篇居于榜首,较其他单位有着较大的领先优势。
从发文作者上看,全年发文3篇的学者共有三位:吉林大学何志鹏教授在国际公法理论、国际法治与全球治理等领域的建树颇丰,他于2020年亦在此领域发表了3篇法核论文;南京大学宋晓教授广泛涉猎,在域外管辖、国际民事诉讼以及外国法查明三个主题上均结下硕果;而北京师范大学秦晓静讲师则深耕投资仲裁领域,先后研究了投资仲裁上诉机制、公平公正待遇和投资法院机制。全年发文2篇的学者分别是:在国际公法与国际经济法两个领域分别发表文章的中国政法大学孔庆江教授,专攻空天法律政策的北京理工大学李寿平教授,以及研究了《新加坡调解公约》和法律域外适用问题的中国社会科学院孙南翔助理研究员。
2021年,世界进入了“疫情时代”的第二个年头,但大国之间的角力依然未见平息。法律制度是社会现实的体现,而针对法律制度和其背后所蕴含思想进行的学术研究,正是当代社会最精彩的注脚。以下将主要从国际公法、国际私法与国际经济法三个角度进行分析。
1.国际公法
本年度,国际公法领域中最引人注目的研究热点就是在国际法治、全球治理领域发出的“中国声音”。而这其中尤为突出的特点是,学者们均选择围绕习近平法治思想涉外法治部分展开论述。孔庆江的《习近平法治思想中的全球治理观》与黄进、鲁洋的《习近平法治思想的国际法治意涵》两篇文章是这一研究热点中的典型。前者重点研究了习近平总书记提出的由“构建人类命运共同体” “走和平发展道路”“中国走向世界,以负责任大国参与国际事务”“构建以合作共赢为核心的新型国际关系”“维护以《联合国宪章》宗旨和原则为核心的国际秩序和国际体系”和“推动全球治理体系与国际秩序朝着更加公正合理的方向发展”等一系列理念构成的全球治理中国方案;后者则将研究集中在习近平法治思想中的国际立法、执法、司法理念;国内法治与国际法治互动理念;和加强国际法教育、研究和运用理念。可以说,在国家层面的国际法治理念研究上,习近平总书记的有关重要思想是毫无争议的主要研究对象。进一步,“人类命运共同体”理念格外得到学者们的重视,何田田的《国际法秩序价值的中国话语——从“和平共处五项原则”到“构建人类命运共同体”》与孔梁成的《从“人类共同关切事项”到“人类命运共同体”——全球治理法学范式的升级和嬗变》分别从两个角度展示了“人类命运共同体”理念的演变进路。前者指出,从“和平共处五项原则”到“构建人类命运共同体”,是中国在对外交往实践中所秉持的立场和价值观的演变过程,也是中国在不同时代背景中开创性地运用国际法解决问题并在国际社会中影响力逐渐扩大的过程。后者认为,针对全球治理的法理阐释,“人类命运共同体”相比“人类共同关切事项”更显解释优势。应在国际法语境下充分挖掘“命运共同体”概念的理论潜能,释放“命运共同体”概念对国际法问题的阐释空间,应将“命运共同体”打造为全球危机应对法的核心范畴,创新国际法理论,实现国际法研究范式的升级和嬗变。
除了国际法治理论这一研究方向外,2021年国际公法学者们关注的几个相对次要的方向是国际海洋法、国际条约法、国际刑法、国际人权法、国际人道法以及涉及网络空间的国际公法问题。
国际海洋法方面,高建军从《联合国海洋法公约》项下法庭实践的角度出发考察了航行自由的含义和适用范围;张国斌、郭冉两位学者进行了深海资源开发应急管理制度、国家对沉没国家船只的法律规制两项制度性研究;白佳玉研究了《斯匹次卑尔根群岛条约》公平制度体系;叶泉研究了当事国在争议海域单边行动的边界问题。
国际条约法方面,王勇与吴卡都关注到了国内法院适用、解释国际条约的问题;伍俐斌则论述了《中英联合声明》的法律效力,他认为《中英联合声明》在法律性质上属于双边条约,受条约法规范,但同时又是一个特殊的条约,其部分条文属于当事国的单方面声明。在与英国权利义务有关的条文实际上不再产生效力的情况下,声明中这部分条文已经终止效力。
国际刑法领域中,朱丹反思了国际刑法中的“存疑有利于被告原则”;李伯军则探讨了海外军事基地人员的刑事管辖权。国际人权法上,杨宇冠研究了《公民及政治权利国际公约》中文作准本问题,王慧茹探讨了跨国公司侵犯人权的司法救济困境。国际人道法方面,李寿平和李秀娜分别研究了自主武器系统的国际法律规制问题和我国私营安全公司域外服务的法律困境问题。
涉及网络空间的国际公法问题是一个全新的领域,这个领域包括了一些传统国际公法议题,也可能面临着全新的困境。在2021年,学者们在这一领域主要针对网络空间中的主权原则理论,网络空间供应链的国际规范,网络空间自卫权的行使对象,打击网络犯罪的国际规则等议题展开了讨论。
另外,2021年的国际公法领域中也不失一些在传统国际公法问题上的新见解。在国家主权与领土问题方面,有关于双重国籍下对效忠义务的反思,对国际法上国际权与国籍主权互动的讨论,也有对国际法庭在领土争端中对“主权宣誓行为”的证据采信标准进行的研究。再者,对于经济间谍、全球卫星导航系统、中央银行及其财产的管辖豁免、疫情下的国际航空旅行限制措施等问题,也都有学者涉猎。
2.国际私法
2021年的国际私法研究主要呈现在三个领域:对中美贸易冲突引发的相关国际法问题的研究、国际民事诉讼领域的相关制度研究以及冲突法层面的研究。
对中美贸易冲突引发的相关国际法问题的研究,具体而言,即对域外管辖、中国法的域外适用及反制裁措施的研究,是中美之间爆发贸易冲突以来国际私法领域学者持续关注的最新研究方向。虽然这一领域并非传统的国际私法研究内容,但由于研究人员均为国际私法学者,因此笔者将这一领域归入国际私法研究的内容。本年度共有8篇此领域的相关文章发表,几乎占到了国际私法发文量的半数。其中,三篇文章讨论了域外管辖问题,它们是宋晓的《域外管辖的体系构造:立法管辖与司法管辖之界分》,邵怿的《网络数据长臂管辖权——从“最低限度联系”标准到“全球共管”模式》以及许庆坤的《美国长臂管辖权的多维检视及我国因应之策》。第一篇文章主要从宏观上讨论了域外管辖的体系问题,认为域外管辖的体系构造,不应依循某个统一原理自上而下地展开,而应沿着私法的域外立法管辖体系、私法案件的域外司法管辖体系以及公法的域外立法管辖“体系”分别展开。而第二篇与第三篇文章则聚焦于长臂管辖问题,前者认为以《欧盟一般数据保护条例》为代表的部分专门性数据立法参考保护管辖原则的意涵,极端扩张了国内立法的域外适用,并通过设立具有司法职能的监督机构,为司法管辖权的单方域外行使提供了替代路径;后者则认为美国对外制裁和经济管理的长臂管辖权格外刺目,州长臂管辖权法复杂而多变,与欧洲立法有别,而制度表面差异的背后是深刻的理念分歧。除了对域外管辖的研究之外,还一篇文章着眼于中国法的域外适用问题,这篇文章是孙南翔的《美国法律域外适用的历史源流与现代发展——兼论中国法域外适用法律体系建设》。他认为,美国法律域外适用的基础是争议条款具有域外特征,立法机构具有明确授权,域外对象具有实质关联。而中国在法律域外适用实践中,可引入“真实联系”与“虚假冲突”测试,辅之正当程序权利保障机制,避免国家滥用域外管辖权。另有四篇文章讨论了反制裁措施,它们分别是徐伟功的《论次级经济制裁之阻断立法》,廖凡的《比较视角下的不可靠实体清单制度》,沈伟的《中美贸易摩擦中的法律战——从不可靠实体清单制度到阻断办法》和霍政欣的《〈反外国制裁法〉的国际法意涵》。
国际民事诉讼领域和冲突法领域的研究内容则显得较为分散,可以说没有明显的研究趋势。在国际民事诉讼领域,何其生与孙南翔分别讨论了《海牙判决公约》的谈判问题与《新加坡调解公约》在中国的批准与实施问题,宋晓研究了涉外标准必要专利纠纷禁诉令的司法方法,张玲基于《区域全面经济伙伴关系协定》签署的背景研究了亚太经济一体化背景下跨境破产的区域合作问题,而廖斌与刘敏娴则在数据主权冲突的前提下研究了跨境电子数据取证问题。
在冲突法领域,肖芳讨论了法律适用中法院地公共利益保护的方法,翁洋研究了“有利于”类型冲突规范的适用模式与论证方法,许凯研究了我国涉外协议离婚的法律适用规则,黄志慧则从比较法的角度研究了代孕亲子关系的跨国承认问题。相对有特点的文章,是宋晓的《外国管制性法律的查明——以“维生素c反垄断诉讼案”为中心》一文,该文将外国法查明的对象从一般的民事实体法转向了管制性法律,并认为,外国管制性法律的查明有别于一般外国私法的查明,不应完全照搬适用外国法查明的一般规则。法官在查明外国管制性法律时应适用国际礼让原则,尤其应高度遵从外国政府对其管制性法律的出庭声明。
3.国际经济法
在国际经济法领域,受新冠疫情以及贸易争端影响最为深远的莫非国际贸易与国际投资莫属,因此,国际经济法领域的研究者们在2021年度也毫不意外地将目光主要聚焦于含wto研究在内的国际贸易规则和国际投资法两个方向。
在国际贸易规则研究中,多数学者都试图从wto或者区域贸易协定的角度切入。其中,针对wto制度进行研究的有张耀元的《wto贸易政策审议机制的“软约束”及其强化路径》,胡加祥的《wto法律解释权的错配与重置》和张军旗的《wto改革背景下〈补贴与反补贴措施协议〉中“公共机构”法律解释的反思》三篇文章,他们都聚焦于wto机构改革的话题,这可以说是现在wto相关研究中最为重点的内容。关注区域贸易协定的研究有孔庆江的《rcep争端解决机制:为亚洲打造的自贸区争端解决机制》,这篇文章认为,rcep争端解决机制的设计不以过高标准为单一标准,而是充分考虑到亚洲地区的特征,特别是不同经济体各异的发展水平和对待争端解决的传统,是一个为亚洲地区打造的自贸区争端解决机制。
在wto或区域贸易协定研究之外,学者们对于国际贸易规则的研究则趋向于多元化。车路遥的《市场经济的法律尺度:结构分析与评判》是国际经济法领域少见的概念性研究,她深入研究了法律语境中的“市场经济”概念,指出了这一概念在法律形式上的缺陷,并且揭示了欧美等国家和地区通过预设“国家-市场先天相斥论、所有制决定论和统一实体论”忽视这些形式缺陷的事实。李雪平、张丽英、韩逸畴、时业伟、林燕萍和朱玥六位学者以新冠肺炎疫情大流行为背景,分别讨论了国际贸易法制的变迁原理问题,额外卫生措施的适用及其局限性,国际贸易协定中的“例外规定”,国际贸易规则和公共卫生治理的链接问题和疫情下cisg第79条的适用问题。可以看出,在新冠肺炎大流行的第二个年头里,国际贸易领域中受疫情影响,或者因疫情而生的法律问题依然保持了多样化的特点。
国际投资法是与国际贸易法并驾齐驱的另一个研究热点。一方面,学者们围绕投资仲裁实践,研究了诸如投资仲裁中的援引先例,国家豁免对国际投资仲裁裁决有效执行的影响,投资仲裁上诉机制的设立,投资者—国家间仲裁中的东道国当地救济规则,比例原则在仲裁案件中的适用,欧盟的投资法院机制等问题;另一方面,学者们关注投资条约,对国际投资协定中例外条款对数据跨境流动的规制问题,投资条约中非排除措施条款性质问题,条约控制机制对投资争端的影响,rcep的投资章节特点等问题都展开了讨论。
除了国际贸易法与国际投资法之外,学者们在国际税法、国际金融法、海商法、国际技术转让等领域也都有一定的投入。如对国际税收协定解释和对数字税收法律治理的研究,对人民币国际化的研究,对海事公私法关系的研究,对国际海洋技术转让规则的研究。
最后,与国际公法领域相同,国际经济法领域也不乏针对大数据等新兴技术的讨论。贸易领域,彭岳研究了数字贸易治理及其规制路径,马光研究了fta数据跨境流动规制的例外,汤霞则提出了数字贸易国际规则构建的中国方案。其他领域中,冯硕针对tiktok在美国被禁一事发表了《tiktok被禁中的数据博弈与法律回应》一文,而张婷则以欧盟《一般数据保护条例》为切口,研究了区块链时代中信息服务提供者的责任。
4.总结
综合来看,国际公法、国际私法与国际经济法三个领域在2021年中的研究热点可谓是各有特色。国际公法学者站在了国际法治的高位,研究中国路径,发出中国声音,力图在国际上为中国争取自己的话语权;国际私法学者从国家的现实需求出发,深耕域外管辖、中国法的域外适用与反制裁措施,努力构建中国自己的相应制度体系,帮助国家在国际风云变幻中站稳脚跟;国际经济法学者紧紧贴合新冠疫情仍旧肆虐的时代背景,对国际贸易规则和国际投资规则做出了更加深入的反思。此外,大数据、区块链、网络空间等一系列新兴技术对国际法研究的影响也显而易见,三个领域都有一定数量的研究以这些新兴技术为对象,展现出了国际法学人研究、探索新生事物的热情与信心。