编者按
2023年的clsci期刊发文情况,中国法学创新网在采纳法学学术前沿团队统计报告的基础上,继续委托其团队结合往年法学创新网的统计标准进行了进一步的更新和核定,最终确定了2023年clsci期刊发文统计分析系列报告。如发现有数据信息不准确或评价不妥之处,请发邮件至:zgfxcxw@163.com
兼收并蓄寻觅中西传统法律智慧 赓续创新汲取现代法治本土资源
——2023年度clsci来源期刊法律史发布情况与统计分析
2023年度全年clsci来源期刊共刊发论文1877篇。2022年度全年clsci来源期刊共刊发论文1861篇,2021年度全年clsci来源期刊共刊发论文1884篇,2020年度全年clsci来源期刊共刊发论文1938篇。除《法商研究》《法制与社会发展》《现代法学》《环球法律评论》《法学论坛》《中国刑事法杂志》《东方法学》《法学杂志》外,2023年度其他clsci期刊均刊发了法律史论文。2023年度法律史论文总计48篇,2022年度为71篇,2021年度为61篇,2020年度为54篇。
(一)年度高产单位
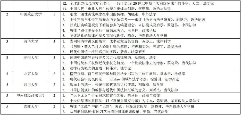
为便于阅读,仅展现本学科领域发文总量在前8位(2篇及以上)的单位,详见下表。

(二)年度高产作者
本领域高产学者的标准是发文量在2篇及以上。据此,本领域高产学者为:华东政法大学王立民教授(4篇),华东政法大学屈文生教授(3篇),华东政法大学王海军副教授(3篇),中国政法大学胡晓进教授(2篇),清华大学苏亦工教授(2篇),苏州大学蔡晓荣教授(2篇),四川大学刘昕杰教授(2篇)。
(三)年度领域研究热点与趋势
相比上一年度,法律史学科论文发文量有所减少,2023年clsci来源期刊共发文48篇(2022年为71篇),在三大权威期刊上共发文5篇(2022年为12篇),其中《中国社会科学》2篇(2022年为1篇)、《中国法学》1篇(2022年为5篇)、《法学研究》2篇(去年为6篇)。
2023年法律史学科单位发文相对集中:去年发文12篇、今年发文13篇的华东政法大学,依旧名列榜首;中国政法大学发文5篇,名列第二;清华大学、苏州大学各发文3篇,并列第三;北京大学、四川大学、中南财经政法大学、吉林大学各发文2篇;中国社会科学院、广西大学、华南理工大学、杭州师范大学、武汉大学、河北师范大学、河南财经政法大学、上海师范大学、湖南师范大学、南京师范大学、天津财经大学、中央财经大学、复旦大学、西北政法大学各发文1篇。此外,令人鼓舞的是,北京科技大学文法学院今年有1篇法律史学科论文发表在《china legal science》期刊上,该文属于中国法律史范畴,深入研究了明清时期契约、官方土地册籍、粮串、契税、墓碑、族谱等共同为土地管业秩序提供合法性证明,并进一步指出当时的社会关系与礼治文化是塑造传统社会独特契约文化和维系管业秩序的根本要素。这是中国法律史日益走向世界的明证,也是中华优秀传统法文化研究更加深入、自信的具体体现。
与以往相类似,2023年度法律史领域的研究成果仍然呈现出“对中国的研究多于外国、对中国古代的研究多于近代”的总体特征。2023年度法律史学人继续肩负“加快构建中国特色哲学社会科学”的时代使命,注重“古为今用”“现代价值”“中国问题意识”的现实观照,更加彰显出中国优秀传统法文化兼收并蓄、赓续创新的深厚底蕴,继续彰显着鲜明的中国特色、中国风格和中国气派。
1. 中国法律史
就中国法律史而言,法律史学人继续贯彻落实习近平总书记“要注意研究我国古代法制传统和成败得失,挖掘和传承中华法律文化精华,汲取营养、择善而用”的指示精神,更加深入对中国法律史学的研究。学界2023年度的研究成果涵盖了通史、古代、近代、现代等所有历史时期,其中,以古代部分尤其是明清时期着墨为多。就通史领域而言,2023年度学界深入推阐了“天下无讼”价值追求的古今之变,深刻指出历久弥新的“天下无讼”价值追求是中华法系精神和智慧的集中体现,隐藏于在“变化中的不变”乃是中国人认知世界、处理内外纠纷的独特的思维逻辑与行为方式。此种逻辑与方式既以早期中国司法理念为文化基因,又有着新的社会历史条件下赓续传统、焕发活力的时代动因,是理解中华法制文明、重塑新型中华法系的一把“锁钥”;学界论述了乡饮酒礼的法律内涵及其现代价值,指出乡饮酒礼总之礼取之义,对乡饮酒礼的创造性转化,能为现代社会尤其是基层社会的治理提供智慧的借鉴。就秦汉领域而言,2023年度学界深刻阐释了先秦法的概念隐喻是统治的根据而不是要把法律变成统治的纯粹工具;运用秦汉史料文献《奏谳书》研析秦汉时期呈现出的推定证明、印证证明、验证证明、完整性证明等案件事实的证明方法与三段论推定、类比推定、辩证推定等推定证明方法,展现出了中华优秀传统法文化中的智慧结晶。就唐宋领域而言,2023年度学界深入推阐了唐律“义疏”中的“无罪”是意在实现立法者的特定意图而对前代立法语言的“更新”甚至“替换”与其理论旨趣所蕴含的立法者自发产生的针对人的行为进行多层次的理论追求及其限度;唐律“殴伤见受业师”条的适用对象具有“官师一体”的政治身份和“亲师一体”的拟制血亲身份(师徒关系展现出政治化与伦理化特征)并论述了其独立、变迁的历史进程;宋代特殊的政治、经济环境和严峻复杂的治安形势等多种因素促进了勘验检查制度的完备、勘验检查程序的进步、勘验检查技术的成熟,并以其规则的系统化、运行的程序化和技术的先进性在中华法律史上写下了浓墨重彩的一笔;2023年度学界对宋代赐死规则之厘革与适用谨慎了深入考察,明确指出了以天圣修令为界,宋代赐死裁决应当分别以令文规定和司法惯例为依据。元代领域付之阙如。就明清领域而言,该领域是2023年度学界研究的重点领域,研究成果最为丰富。明朝在明太祖朱元璋的高度重视和强力推动下形成了比较系统的监察法制观,成为我国古代政治家对监察法制发展规律认识上升到新高度的标志;《户律·蒙古色目人婚姻》为明初洪武朝创制入律且仅存于明代,在明初发挥指导性政策的作用;明清会典的主体是基于治理理想的组织规范和管理规范的总和,其立法技术高超、立法语言简洁凝练、整体逻辑清晰,其编纂理念和立法模式可以更好地为当下行政法典的编纂提供中华法文化基因的传统智慧和本土经验;清代法典在不同编纂理念的指引下在体例结构、制度内容等方面取舍不一,最终呈现出的样貌亦是同异互见;晚清礼法之争时期,礼教派和法理派在驳斥对方或为自己辩护时,“认真对待风俗习惯”成为支撑各方观点的重要言说和本土资源,然而,争论双方都认同自上而下的国家主义立法模式使得习惯在近代立法与司法实践中影响较为有限;《大清现行刑律》在集成前期刑罚变革成果基础上建立的以收所习艺为支撑的新五刑体系标志着自由刑体系的初步成型且在事实上推动了刑罚的近代转型,其背后则是刑罚策略由“明刑”向“隐刑”的转变;巴县档案中保留了大量有关抬垫和抬垫纠纷的记载,对之加以研究得出抬垫由于是以分散化方式实施的直接税包揽,所以更易遭遇复杂社会经济力量的渗透和抵制,表明了近代国家建设的进一步完善需要财政国家建设和私法近代化方面的更深刻变革;清代地方疑案审断中,祈梦的目标在于获得神示证据,但与传统的纯粹神判不同,这种神道司法却含有一定的理性因素;陕派律学代表人物之一的吉同钧在主讲《大清律例》课程的六年期间,形成了多部不同版本的清律讲义,但是关于吉氏的生平以及这几部讲义之间的关联性和成书过程,学界还有一些模糊不清的认识。通过新见吉氏卒年资料和新发现的廿卷本《大清律讲义》,可对上述问题加以考订、梳理和推断,对这几部清律讲义的史料价值以及吉氏在清末法律改革中的作用和影响做出了新的评估;晚清法学与政治学学科关系仅停留在概念层面,缺少完备性的知识体系作为支撑,其发展变迁是知识竞争与权力选择互动的产物,而学术本土化如果不能从概念创新发展到知识体系创新,终将难以持久;孔飞力所言的乾隆借叫魂案以整肃官僚的立论并不存在,它不过是同时代君主介入大案的一个缩影且对其的处理整体上也是成功的。
近现代领域较去年研究成果更为丰富,2023年度学界研究重点涵盖了传统中国的异性收养及其近代法律境遇、传统中国状纸的近代变革、作为上诉机构的总理衙门与美国驻京公使、一般监督制度的中国流变及形态重塑、辛亥革命时期中国租界法制之变化与反思、领事公堂性质、中国租界法制的共性、《司法例规》的编纂与近代中国法律汇编的意义、近代中国统一法律适用的实践、根据地政权国家机构的理念及其立法与实践、民国初年商事裁判的法源位阶、司法巡回的国家治理功能、立法现代社会中的民间法数字检察的梯次配置及其纵深功能、“人民检察”概念的内涵演变以及“依照法律规定独立行使检察权”原则的内涵诠释等。
2. 外国法律史
就外国法律史领域而言,2023年度学界研究的重点涵盖面较为广泛,主要包括英美在近代中国行使治外法权主体之型化与形替、全球地方化与地方全球化、美国在近代中国行使治外法权的司法与外交手段、刚性宪法与柔性宪法概念历史源流、格劳秀斯-荷兰殖民帝国与国家法史书写的主体性问题、中世纪早期的共同法、“王权至尊”的《旧约》叙事、刚性-柔性宪法概念在中国的传播、法律行为概念的形成等。可见,2023年度学界研究的焦点主要有二:其一,美国在近代中国的治外法权;其二,刚性宪法与柔性宪法的概念及其传播。此外,在比较法律史领域,有关于中国传统家长权到近代亲权衍变的深入考察。总体而言,2023年度学界在外国法律史领域取得的研究成果焦点明确、清晰,主题宏大而广博,较去年更为丰富。
3. 中华法系研究
中华法系已成为法律史研究领域的一个热点。中华优秀传统法律文化是社会主义法治精神的源头活水,是历史的瑰宝,其在制度层面主要表现为中华法系这个文化综合体,历经两千年的传承和变动,至今仍然产生着重要影响。在中华法系研究领域,2023年度学界深入推阐了“出礼入刑”是中国传统法律文化的智慧结晶,并进一步指出在推进中国式现代化的时代背景与重大命题之下,应当传承好中华优秀传统法律文化,积极借鉴“出礼入刑”法律传统中的有益成分,实现礼法关系的现实转化,探索法治与德治并重的社会治理新方式;从传承中华优秀传统法律文化的视角进行审视可以发现,中华法系在世界五大法系中,具有唯一的一个古代世俗法系的地位、唯一的一个用非强制力途径形成的古代世俗法系的特征和中华法系的开放性有力证明了中国传统法律是开放法律的作用。
4. 小结与展望
中华优秀传统法文化不唯其古老悠久闻名于世,更以其绵延性独步寰宇,其中不惟有“为天地立心,为生民立命,为往圣继绝学,为万世开太平”的宏伟理想,更有切近现实的尊重人性与人格、立己达人的精深智慧与民族胸襟。所谓“观今宜鉴古,无古不成今。”法律史学问研究的是过去,但面向的是现在和未来。党的二十大报告强调:“弘扬社会主义法治精神,传承中华优秀传统法律文化。”对待历史与传统,我们应当同时抱有温情与审慎,用历史的眼光来看待历史,以批判的态度来对待批判。法眼观史,就是须要从中华优秀传统法文化中汲取现代法治资源,促进中华优秀传统法律文化的创造性转化与创新性发展以坚定文化自信,以求得中华法系的重构与复兴。相信经过法律史学界同仁的竭诚努力,法律史学科将迎来更广阔的前景和更辉煌的未来。