编者按
2023年的clsci期刊发文情况,中国法学创新网在采纳法学学术前沿团队统计报告的基础上,继续委托其团队结合往年法学创新网的统计标准进行了进一步的更新和核定,最终确定了2023年clsci期刊发文统计分析系列报告。如发现有数据信息不准确或评价不妥之处,请发邮件至:zgfxcxw@163.com
立足行政法学基础理论守正创新 强化中国式现代化行政法治保障
——2023年度clsci来源期刊行政法学发布情况与统计分析
2023年度全年clsci来源期刊共刊发论文1877篇。2022年度全年clsci来源期刊共刊发论文1861篇,2021年度全年clsci来源期刊共刊发论文1884篇,2020年度全年clsci来源期刊共刊发论文1938篇。除《中国刑事法杂志》外,2023年度其他clsci期刊均刊发了行政法学论文。2023年度行政法学论文总计162篇,2022年度为159篇,2021年度为175篇,2020年度为163篇。
(一)年度高产单位
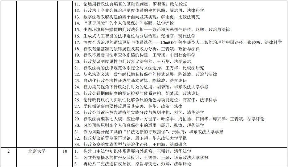
为便于阅读,仅展现本学科领域发文总量在5篇及以上的单位,详见下表。





(二)年度高产作者
本领域高产学者的标准是发文量在2篇及以上。据此,本领域高产学者为:湖南大学/对外经济贸易大学江必新教授(6篇),浙江大学章剑生教授(4篇),中国政法大学马怀德教授(3篇),中国政法大学刘飞教授(3篇),中国政法大学赵宏教授(3篇),东南大学熊樟林教授(3篇),中国社会科学院周汉华研究员(3篇),中国社会科学院伏创宇副教授(3篇),上海交通大学黄宇骁助理教授(3篇),北京大学王锡锌教授(2篇),上海交通大学朱芒教授(2篇),浙江大学胡敏洁教授(2篇),中国政法大学罗智敏教授(2篇),中国政法大学解志勇教授(2篇),中国政法大学赵鹏教授(2篇),中国政法大学张凌寒教授(2篇),中国政法大学王青斌教授(2篇),中国政法大学王万华教授(2篇),中国人民大学王贵松教授(2篇),武汉大学江国华教授(2篇),中央财经大学刘权教授(2篇),上海政法学院关保英教授(2篇),大连海事大学陈国栋教授(2篇),武汉大学梅扬副教授(2篇),北京大学彭錞副教授(2篇),中国政法大学陈锦波副教授(2篇),中国政法大学胡梦瑶副教授(2篇),湖南大学罗英副教授(2篇),上海师范大学韩思阳副教授(2篇),华东理工大学吴亮副教授(2篇)。
有部分学者因所在单位未在本次高产之列,故在此展示其论文发表情况:江必新教授除以湖南大学为第一单位发表上述5篇外,还以对外经济贸易大学为第一单位在《法学评论》发表《在法治轨道上全面建设社会主义现代化国家》。江国华教授在《东方法学》发表《论监察与刑事司法的沟通衔接机制》,在《法律科学》发表《论中国实践主义司法哲学》。刘权教授在《中国法学》发表《过罚相当原则的规范构造与适用》,在《当代法学》发表《数字政府建设中数字化与法治化的融合》。关保英教授在《法学》发表《行政法典制定中中国行政法优良基因的存续》,在《法学论坛》发表《行政法典制定与行政单行法关系研究》。陈国栋教授在《比较法研究》发表《数字时代失信惩戒法治化的新进路:从制裁失信到管控风险》,在《政治与法律》发表《行政机关对瑕疵行政协议的单方撤销权》。梅扬副教授在《法学家》发表《多元纠纷解决机制视域中行政复议制度的双重面相》,在《法制与社会发展》发表《紧急状态的概念流变与运作机理》。韩思阳副教授在《法商研究》发表《个人信息保护中的主观公权利》,在《现代法学》发表《低强度行政审查的协同性》。吴亮副教授在《法学论坛》发表《政府数据授权运营治理的法律完善》,在《东方法学》发表《政府数据授权运营的公私协作趋向及其法治完善》。
(三)年度领域研究热点与趋势
2023年行政法学163篇clsci论文主要来自全国50余家不同的科研单位。中国政法大学共发文33篇,继续保持第一的位置,发文数量遥遥领先于其它科研单位,尤其是推进法治政府建设研究中贡献了多篇佳作。北京大学发文10篇位居第二,上海交通大学发文9篇排名第三,东南大学、浙江大学、湖南大学各发文7篇,清华大学、中国社会科学院各发文6篇,广东外语外贸大学、中国人民大学各发文5篇。中国政法大学继续发挥着其在行政法学研究领域的重要作用,其中,法治政府研究院、诉讼法学研究院各发文5篇,是法大行政法学研究的重要基地。在33篇论文中发文2篇及以上的作者共有11位,体现了中国政法大学行政法学学术底蕴深厚、研究能力扎实。北京大学2023年度共发文10篇,其中,王锡锌教授和彭錞教授各发文2篇,持续关注公共数据、个人信息保护领域,北大法学院研究团队深耕于行政法基础理论、数字行政法、行政法学术体系建构等方面。上海交通大学青年才俊黄宇骁助理教授发文3篇,朱芒教授发文2篇,为行政行为基本理论、都市行政法等问题的研究作出积极贡献。与2022年度相比,行政法学学科总体发文总量略有上升,但发文单位数量略有减少,呈现出研究单位集中化趋势。
发文量在2篇及以上的30位高产学者总计发文73篇,占2023年度该领域发文总量的45.06%(73/162)。从年龄结构分析,2023年高产学者中“50”后1位,“60后”5位,“70后”9位。2023年行政法学领域在行政处罚、行政协议、行政复议、数字行政法治和部门行政法学研究等领域的讨论热度高,较多学者发表了高质量的科研成果。
党的二十大报告中对法治政府建设和依法治国的重要性给予了高度重视,并作出了一系列重要论述。报告强调要“坚持全面依法治国,推进法治中国建设”,指出法治政府建设是全面依法治国的重点任务和主体工程。行政法学理论研究深刻反映法治政府建设的实践图景和理论脉络,2023年度行政法人继续以习近平法治思想为指导,在以习近平法治思想引领中国式现代化的行政法治保障研究、行政法学基础理论研究、行政行为理论研究、行政组织法研究、行政组织法和立法理论研究、行政法法典化研究、行政救济法律制度研究、数字时代行政法治与部门行政法学研究等方面进行了探索研究,深入推进法治政府建设。具体阐述如下:
1. 以习近平法治思想引领中国式现代化的行政法治保障研究
习近平法治思想坚持和发展中国特色社会主义,回答了如何在法治轨道上推进国家治理现代化。坚持依法治国,坚持法治国家、法治政府建设是习近平法治思想的重要内容,对于保障人民当家作主、维护社会公平正义、推进国家治理现代化具有重要价值。2023年行政法学研究对习近平法治思想、法治政府建设和中国式法治现代化等议题进行深入研究,取得丰硕成果。江必新教授撰文5篇分别指出,习近平法治思想运用全面法治来统合社会公平正义诉求、“推进方略论”是习近平法治思想的重要组成部分、从“六个维度”“六个方面”“六条宏脉”揭示政法工作现代化的内涵、建设全过程人民民主制度体系的内涵和路径、要将法治要求落实到经济建设、科学技术发展、政治建设、精神文明建设、社会建设、生态文明等社会主义现代化国家建设的各领域。关于法治政府建设,马怀德教授指出,在行政立法、执法、司法、政府治理等法治政府建设方面存在薄弱环节,要聚焦使命任务,扎实推进依法行政,加快建设法治政府。在《中华人民共和国民法典》与政府治理关系上,政府治理体系和治理能力的现代化需要充分运用《中华人民共和国民法典》规定的基本原则和制度等,保障《中华人民共和国民法典》规定的消极的自由类权利和积极的社会类权利等。同时,马怀德教授对推进法治中国建设的立场观点方法作了介绍。周佑勇教授从大变局背景下指出了中国式民主的制度优势与宪法保障,强调必须坚持依宪治国,更好地夯实其宪法基础。石佑启教授认为,在中国式现代化语境下,应当因应治理主要任务变化、治理资源整合、治理范式改造、治理场域拓宽等,通过增强行政法的回应性、包容性、整体性及全球性,探寻行政法学命题转换之主要路径,助推行政法学理论创新。吴欢副教授提出中国式行政法治现代化以其深厚的历史逻辑、理论逻辑和实践逻辑,为人类探索政府治理提供中国法治方案。
2. 行政法学基础理论研究
行政法学基础理论研究是行政法学体系的根基,对行政实体法、行政程序法和行政救济法的研究实践发挥着指引作用。在社会转型和技术革新的发展中,行政法学基础理论需要不断推陈出新,更好地回应实践现象和理论关切。2023年行政法学基础理论研究立足于行政法学理论体系,对行政法基本原则、行政法上的权利等问题展开研究。在基本原则研究中,对于公法上的法不溯及既往原则,王天华教授认为应当跳出“从旧兼有利”的窠臼,区分法律上的既成事实与物理上的既成事实、法不溯及既往与旧法存续,以新法的即时效力为原则,是法不溯及既往在公法中的应有之义。在行政法上权利研究中,黄宇骁助理教授指出了既得权观念与请求权观念相互对立关系,两者在法律适用上存在差异,并提出消解权利对立的方式。此外,他还关注到基本权利在行政法上的内外侧效力,提出若行政行为依据的法律规范抵触宪法,则保护规范标准不适用,基本权利发挥行政法外效力;若行政行为依据的法律规范合宪,则保护规范标准适用,基本权利对行政法上利害关系的析出发挥间接效力,促使利益衡量框架全面引入行政合法性主题。彭錞教授对八二宪法通信权的原旨和变迁进行了考察。此外,在给付行政基础理论研究中,胡敏洁教授提出,行政给付义务包括法定职责、协议和道义三种类型,进而形成垂直、水平和补充三种样态,法律需要对三种样态作出公私法密度不同的拘束。沈岿教授在自治、国家强制的视角下对其长期研究的软法问题作了进一步研究,提出了在软法和硬法之间的典型软法定位。对于主观公权利面临诉权限缩、私法审查、判决类型缺位等难题,张栋祥博士基于行政法“分化与统合”发展、请求权体系链接的启示,提出化解方案。在法律解释问题上,刘东亮教授提出运用计算思维对法律模糊性问题的进行“解码”和“计算”。
3. 行政行为理论研究
行政行为作为行政法学的核心概念,2023年度继续成为行政法学界最为关注的主题领域之一。特别是2021年《中华人民共和国行政处罚法》修改后,行政法学者对行政处罚的定位和适用讨论极为热烈,各大期刊邀请名家就热点问题专题研讨。行政协议的裁判长期困扰司法实践,因此对行政协议的讨论成为学者们又一聚焦点。2023年,在行政行为主题领域,行政行为基础理论、行政处罚和行政协议主题相关的理论与实践成为行政法学界讨论的重心。此外,人们还较为关注行政决策、联合执法等问题。
在行政行为基础理论研究中,学者们聚焦行政行为概念、效力和行政裁量等问题。黄宇骁助理教授对行政行为概念进行再反思,通过对既有改造理论的扬弃,在阐明行政实体法样态的基础上,依实体法目的与程序法手段分层原理,将行政行为定位为行政程序,从宏观行政程序视角按照垂直、水平与纵深三个维度改造行政行为概念,形成立体化的程序构造。对于行政行为效力,章剑生教授通过评析公报案例,提出行政机关自我纠错存在限度,婚姻登记机关超越职权作出的离婚登记行为,因“被解除的婚姻关系具有不可逆转性”,它构成了对婚姻登记机关自我纠错的限定。严益州讲师认为,对无效行政行为的研究应从方法论上提升,以利益衡量考察重大且明显标准,以融贯论思考无效类型与撤销类型的关系,并采用双阶考察法具体操作无效行政行为的认定。关于行政裁量,王青斌教授以裁量基准为分析对象,指出行政裁量基准的内部构造包括要件裁量基准和效果裁量基准,其外在表现包括规范性文件、指南、行政惯例等多元形式;行政裁量基准在性质上应当被认定为“内部行政规范性文件”,并对行政裁量基准适用对象、适用时间和救济中的效力展开讨论。关于行政裁量是否包含要件裁量问题,张青波教授反思和总结了行政裁量的既有观点,认为仅包含效果裁量。王春业教授讨论了行政裁量基准的动态体系论优化问题。博士生王敬文对行政执法中的法律适用解释研究后,认为要正视行政解释的内在价值和实践功能,并参仿司法解释制度,重塑行政解释机制和程序,形成解释权相对集中的行政解释制度。
行政处罚问题自2021年《中华人民共和国行政处罚法》修改和实施以来长期活跃学者们视野中,特别是关于行政处罚主观过错的理解、行政处罚决定公开范围、信用惩戒和处罚间的关系等问题。胡建淼教授讨论了行政处罚“一事不二罚”原则及其“一事”与“二罚”的认定标准。刘权教授就过罚相当原则从教义学角度予以展开。关于主观过错问题,熊樟林教授对《中华人民共和国行政处罚法》主观过错条款进行教义学分析,认为《中华人民共和国行政处罚法》中的主观过错条款,应被解释为一种定罚规定,直接决定应受行政处罚行为是否成立。石肖雪副教授以食品安全领域为例,指出行政处罚的主观过错应根据各类社会主体的控制能力以及所涉行为的特性,设置类型化的注意义务标准。熊樟林教授从“权利”视角转换至“权力”视角观察行政处罚决定公开制度,认为行政处罚决定公开更多的是一项规制工具,是作为“权力”赋予行政机关的。王瑞雪副教授和汤莹助理研究员对行政处罚决定公开的有限性也撰文研究。在信用惩戒方面,伏创宇副教授对经典信用惩戒不足分析后,指出行为人责任在信用惩戒中的适用,有间接适用和直接适用两种方式,且存在其适用界限。刘文凯讲师提出信用行政惩戒不宜定性为行政处罚。另外,赵宏教授对妨害公务行为的行政处罚开展教义学研究。赵鹏教授从行政法角度对生态环境损害赔偿展开研究,指出惩罚性赔偿在此领域的引入,本质上是行政机关通过诉讼程序课以罚款。创制这种特殊惩罚机制的必要性需要审慎评估,当下通过司法解释来引入这一机制也有违行政处罚法定原则。胡梦瑶副教授发文2篇就行政处罚时效适用和建构问题展开深入研究。对于实务关切的处罚权下沉问题,杨治坤教授以《中华人民共和国行政处罚法》第24条为分析对象探讨了行政处罚权下沉乡镇的性质定位。谭冰霖主任就指出我国目前行政处罚决定书的法条引用存在不同程度的形式瑕疵和实体缺陷,应当基于处罚法定原则,从法定性、明确性、整全性三个维度,规范行政处罚决定书的法条引用。杨东升主任对单位行政违法双罚制的立法模式进行研究,认为通过修订《中华人民共和国行政处罚法》全面建立“普遍适用”的双罚制模式具有必要性和可行性。随着合规理论在刑事领域的应用,行政合规也逐步进入行政法学者的视野,应用于行政处罚领域之中。在企业行政合规问题上,熊樟林教授提出,既需要适当转变法教义学的严谨立场,以行政合规化解传统理论缺陷,也需要对《中华人民共和国行政处罚法》中的主观过错条款进行目的性限缩解释,明确主观过错的定罚角色,从而赋予行政合规合法性和正当性。解志勇教授对企业合规体系建构展开研究,指出行政监管应当在企业合规中扮演重要角色,承担起指引企业进行合规建设、预防企业从行政违法滑向刑事犯罪、以从宽处理激励企业主动进行合规建设的重要责任。此外,郑雅方副教授和方世荣教授合著也讨论了促进企业合规管理效率的政府监管问题。
行政协议作为公法和私法交织的产物,备受理论和实务界限的关注,最高人民法院发布的司法解释并未对行政协议相关争议画上句号。在行政协议判断标准方面,刘飞教授发文3篇对行政协议的识别展开深入研究,通过总结“分立说”的演变,对行政协议拆分公式提出了质疑,提出应基于并行禁止原则在两种行为方式之间作出选择。此外,他以“永佳纸业案”为对象,指出应以协议内容是否“设定、变更或终止”行政法律关系作为识别行政协议的基本标准,以及应考虑以民事合同方式完成行政任务的可能性。但黄先雄教授指出只要存在“行政法上权利义务内容”,则协议属于行政协议,“行政法上权利义务内容”既包括行政机关的权力与职责,也包括相对方的权利与义务,且应主要在协议文本中对它进行查找与识别。行政协议效力研究是学者们讨论的又一焦点,徐键教授认为行政协议的违法效果不可比照行政行为作无效和应予撤销的技术性分层,不可迳行移用行政行为的合法性拘束及法效果理论。陈国栋教授讨论了行政机关对瑕疵行政协议的单方撤销权的法理和行使标准。博士生陈洁认为法秩序对行政协议的拘束,应当着眼于相关的具体法律规范,经由法律解释后区分程度地实现。在具体契约领域,胡敏洁教授对中国式现代化进程中的养老服务政府保障型契约展开研究,提出契约的内在构造上必须包含公共性保障之条款;契约的外部调控则以公共扶助与政府监管形式展开。伏创宇副教授提出基于功能性思考,将国有土地出让缔约关系界定为民事关系更具可接受性。
此外,对于行政行为的研究还涉及到行政许可等方面。徐晓明副院长从行政许可告知承诺制风险防范制度的运行机理、体系调整、范围限定、程序规制及责任约束等方面开展研究。博士生王由海对行政备案的实践类型考察后,提出存在的法治化困境及其解决路径。谭家超副教授探讨了行政督察的功能性外溢及其法治进路。
4. 行政组织法和立法理论研究
行政组织法研究在当前国家行政体制改革的背景下有其独特的实践价值,且长期处于理论讨论热点之中。与行政组织法密切相关的是立法理论研究逐步在行政法学研究崭露头角,特别是地方立法的理论和实践直接影响着依法行政原理的落实。在组织法理论中,法律保留原则占据重要地位,王贵松教授运用历史视角梳理了行政组织法律保留原则和行政主体论的变迁,并反思性提出在当前中国法语境下的内涵。俞祺助理教授对央地关系中的法律保留展开研究,提出纵向法律保留的规范依据、程度和立法权配置。博士生李德旺从行政授权“法律法规授权说”反思出发,在职权转移机制角度对行政授权理论进行了探讨。关于立法理论研究,杨登峰教授讨论了我国立法权的内在构成及其配置原理的完善问题。章剑生教授关注地方立法的差异性问题,并提出从国家法制统一原则要求出发,对地方差异性立法应当作出央地关系中的体系性限定和区域关系中合理差别限定。与此相关,黄喆副教授就设区的市立法同质化问题展开研究,并提出破解之道。另外,沈广明副教授对地方立法抵触上位法的判定方法作了深入探讨,并对其价值取向展开分析。博士生陈舒筠认为法治高地建设既是基于国家鼓励地方建设更高标准的法治而展开的法治竞争,也是基于国家特别授权所进行的法治先行先试。
5. 行政法法典化研究
行政法法典化研究相比2022年虽然发文数量有所下降,但学者们依然就法典编纂和体系定位等基础性问题探讨深入。应松年、方世荣、叶必丰、周佑勇、江国华、谭宗泽、王青斌等教授对行政法典编纂开展了细致讨论,特别是行政法法典化的具体路径、体例结构以及内容设置等关键议题探讨深入。罗智敏教授对行政法典编纂的基本定位、核心模式、核心问题及调整范围展开详实研究。王万华教授从四个方面对行政法典的法律规范体系定位与立法选择提出观点。章志远教授指出应当在回溯历史、观照当下和展望未来三重法治语境中辨析行政基本法典的属性。关保英教授撰文2篇分别从中国行政法优良基因在行政法典编纂中的延续和法典编纂与单行立法关系角度,展望了我国行政法典的编纂路径。
6. 行政救济制度研究
行政救济制度是维护相对人合法权益,监督行政机关依法行政以及化解行政争议的实现机制。2023年《中华人民共和国行政复议法》的修改公布给理论和实务界提供广阔的讨论空间,各大期刊就行政复议主题提供学术争鸣空间。此外,行政诉讼发展和革新一直是行政法学理的生动写照,长期被学者关注。在司法理论上,江国华教授就中国实践主义的司法哲学和监察与刑事司法的沟通衔接机制撰文进行了探讨。
在《中华人民共和国行政复议法》修改前后,学者们就行政复议的定位、范围、程序和审理规则等内容展开研究。姜明安教授指出要建构和完善兼具解纷、救济和监督优势的行政复议制度。章剑生教授就行政协议复议审查的范围、规则与决定方式展开深入探讨。王万华、高家伟教授均指出行政复议的化解行政争议主渠道属性,并对行政复议法的修改完善提出建议。蒋红珍教授以张某银案为起点,对行政复议第三人认定中的时点判断作了教义学研究。李大勇教授从行政复议与行政诉讼的制度竞争角度,指出两种纠纷解决制度的竞争逻辑和路径拓展。王春业研究员就行政复议程序作了细致探。讨梅扬副教授提出了多元纠纷解决机制视域中行政复议制度的司法和行政双重面向。博士生周玉超对行政复议前置范围进行反思,提出“以当事人选择为原则,以复议前置为例外”的模式,仅将行政复议前置扩充至个别领域。
在行政诉讼制度研究方面,2023年度的关注重点主要涉及对原告资格、审查标准、判决类型等领域。章剑生教授对行政诉讼合法性审查中的“法”进行了重述,对审查依据进行了再次讨论。何海波教授以尚俊俊“被结婚”案为例讨论了司法决策的合法性问题。赵宏教授就公法上相邻权的“考虑要求”与保护规范理论的承继和发展作了讨论,发展了原告资格的判断理论。陈鹏教授以撤销诉讼为中心阐释了行政诉讼标的的相对化识别方法。马立群教授探讨了禁止重复行政行为效力及其作用范围。柳砚涛教授解释了不成立的行政行为何以不可诉的原因。王青斌教授、王明喆讲师分别就不履责司法审查和履行判决问题进行探讨。金自宁研究员、金晓伟副教授、博士生王敏分别就答复类行政解释、应急处置措施和不动产争议的司法审查问题展开讨论等。
公益诉讼是2023年诉讼法讨论中的热点。伴随检察公益诉讼立法纳入立法议程,对检察机关在行政诉讼中扮演角色功能的讨论也逐步增多。刘艺教授分析了行政公益诉讼被告适格的实践分歧,提出了在综合、过程和系统监管模式下的规则建构。门中敬教授对行政检察建议的实践样态、制度逻辑与规范路径展开了研究。张相军检察官对检察机关开展行政违法行为监督的理据、范围、监督方式及界限进行了深入探讨。徐信贵教授在行政案件代表人诉讼上存在适用障碍及其突破方式进行了研究。
7. 数字行政法治研究
数字技术“赋能”国家治理体系和治理能力现代化是数字时代的底色,但数字技术的发展为行政法学研究提出了一个不可回避的问题,即现有法律法规体系如何融入数字行政法治的新型框架。数据、算法、代码作为数字技术的基础要素,逐步成为数字行政法学研究中探讨的焦点。2023年度对于数字行政法治的热点主要集中在公共数据问题、生成式人工智能、自动化行政的法律规制、数字时代权利问题、数字行政程序等方面。在数字行政法治基础理论部分,王敬波教授认为应对数字行政发展所带来的法律难题既需要从宏观上解构传统的行政管理体制,树立整体治理的理念,也需要从中观上重构行政管辖制度,规范数据权力,明确自动化行政边界,更需要从微观上厘清行政证据规则,嵌入正当程序,明晰法律责任,为数字政府构建基本法律框架。解志勇教授、刘权教授等分别撰文从数字政府的法治面向讨论当前面临的挑战及其回应。周汉华研究员指出了互操作的意义,并对其法律构造展开了讨论。陈国栋副教授从制裁失信到管控风险角度讨论了数字时代信用惩戒的法治化问题。
关于公共数据问题,王锡锌教授从公共数据概念扩张的乱象出发,探讨公共数据概念的内涵和外延,对为促进数据要素流通而扩展公共数据的外延等观点进行了检讨。马颜昕研究员梳理了公共数据授权运营的现状与挑战、模式类型和选择,并提出制度建构的要点。周汉华研究员指出了数据确权的理论缺陷,提出“数据二十条”肯定我国法治实践对数据权益保护的经验,创新数据产权观念,淡化所有权、强调使用权,聚焦数据使用权流通,其采用的“数据产权”概念,完全不同于传统的财产权或产权概念,需要在实践中科学理解并逐步完善相关制度。吴亮副教授对政府数据授权运营治理的法律完善以及公私协作问题展开了深入研究。王玎讲师讨论了数据处理者的数据安全保护义务,指出数据安全保护义务制度构建围绕数据分级保护、数据全生命周期保护、数据处理环境保护三方面展开。博士生郑晓军对公共数据的归集问题展开反思,认为公共数据治理应当进行结构性转向。
关于算法问题,赵宏教授对公共决策适用算法的界限缺失与背后原因,提出法律保留作为边界划定的思考框架及其考虑因素,算法影响评估作为划定实体界限的程序性保障 。黄锫教授就数字平台算法侵害行政法律责任的法理基础、责任主体和归责原则进行了讨论。查云飞副教授对算法的行政法属性开展研究,提出权力控制论下的算法属性、算法作为行政规定之公开及其合法性审查的标准。胡萧力副教授、博士生王正鑫分别对算法权力、算法决策等议题发表了论文。关于自动化行政法律规制问题,余凌云教授对数字时代行政审批变革展开讨论, 对网上审批带来的问题,明确与系统设计运行有关的法律规范,并对系统生成决定的法律规范调适。陈锦波副教授、李晴助理研究员分别对自动化行政的合法性问题展开讨论。夏金莱副研究员就大数据行政决策的特点、积极影响、风险和法治化路径进行了讨论。另外,生成式人工智能的行政法讨论也纳入学者们视野,张凌寒教授撰文2篇对生成式人工智能的治理进行深入研究,周维栋博士后对生成式人工智能裁判的具体应用标准和价值问题予以分析。
数字时代的权利问题是学者们关注的重点,陈锦波副教授从私法和公法角度对数字时代的隐私权问题进行讨论,认为应当区分隐私权公法保护的层次,并对不同层次设置不同保护模式。博士后王也关注到了数字鸿沟问题,对数字鸿沟的概念演进及生成逻辑梳理后提出数字弱势群体的国家保护,并就国家保护义务的落实提出建议。与权利紧密相关的是数字行政中的程序问题,苏宇副教授对数字时代的技术性正当程序进行检视,提出以赋能为核心旨趣,以提升人的信息能力和行动能力为出发点,技术性正当程序的既有实践和理论主张可被重构为一套理想化模型。张涛副研究员讨论了数字化行政中书面形式的困境与出路,提出行政程序应当以功能等效原则为指引,设计数据电文形式作为替代书面形式的搭桥规则。
数字时代中个人信息保护问题是理论和实践颇为重视的话题,也备受争议。2023年学界延续上一年度对个人信息保护问题的讨论热度,彭錞教授用教义学方法对《中华人民共和国个人信息保护法》第68条为切入点对个人信息保护法律责任问题进行探讨。赵鹏教授、张涛讲师均从风险角度讨论了个人信息保护问题,韩思阳副教授、博士生黄智杰从权利救济角度对个人信息保护的权利保障进行探讨,罗英副教授撰文2篇对个人信息在国家机关间传输和可携带权问题展开深入讨论。陈可翔副教授则对个人信息保护中行政处罚的实施基础及制度逻辑展开研究,认为依托组织法、行为法、程序法构造确定行政处罚实施的主体结构、操作指南、流程指引等,有利于增强处罚实施的正当性和明确性。
8. 部门行政法学研究
部门行政法学研究是对行政法总论理论的具体化、场域化,能够检验行政法总论学理的科学性,同时能够反哺行政法总论理论的更新和延展。因而,除了对行政法总论研究外,部门行政法学研究日益成为学者们讨论的重点,如何运用、发展行政法法理成为部门行政法研究的热点和趋势。2023年度对部门行政法学研究聚焦于警察行政法、教育行政法等领域。刘启川教授对可以将交警执法分为危害发生前和即将发生时、危害发生时、危害处置后三个阶段,不同阶段对应不同规训路径。博士后刘冰捷以民间借贷纠纷为视角对私权领域警察权的介入模式与转型展开研究,提出通过行政过程论在民间借贷纠纷领域的具体展开以及技术治理手段的精细化运用,实现由结果救济模式向过程规制模式转变。教育行政法领域,林华教授学位对撤销事由要件进行反思,并提出完善方案。伏创宇副教授从《中华人民共和国学位条例》到《中华人民共和国学位法》变迁角度,对学位授予权展开反思,并提出《学位法》在赋予学位授予权自主的同时,应当保留对学位授予权的必要限制与监督。陈斯彬教授聚焦教育惩戒问题,提出教师惩戒权、学校自有惩戒权、学校被授惩戒权,三种惩戒权有不同的立法途径。栾绍兴副研究员则就惩戒权中的教师体罚惩戒问题展开研究,并提出相应规制路径。同时,刘耀辉副教授对法院适用家庭教育指导令提出制度优化方案。在其他部门行政法方面。朱芒教授继续关注都市行政法问题,对城市化中行政法学的内在发展提出思路。周汉华教授、彭涛教授、梅扬副教授、李晓鸣副教授分别撰文在平台治理、农村集体经济组织、应急行政以及科技法等领域对部门行政法进行研讨。
9. 小结与展望
总体而言,2023年行政法学研究成果精彩荟萃,亮点纷呈。在习近平法治思想引领下,行政法学人以中国式现代化行政法治发展为脉络,聚焦行政法法典化、数字行政法治、部门行政法学等前沿问题,回应《中华人民共和国行政处罚法》《中华人民共和国行政复议法》的修改,深耕行政法基础理论,力图构建和完善中国行政法学的本土理论和制度逻辑。行政法学理论和实务研究的持续深入,为坚持中国特色社会主义法治道路,建设中国特色社会主义法治体系、建设社会主义法治国家,围绕保障和促进社会公平正义,坚持依法治国、依法执政、依法行政共同推进,坚持法治国家、法治政府、法治社会一体建设,全面推进科学立法、严格执法、公正司法、全民守法,全面推进国家各方面工作法治化的宏伟目标提供理论基石。面对不断深入发展的法治政府建设和产业技术变革,行政法学人应守正创新,坚持习近平法治思想,在研究中以行政法学基础理论为底色,将行政法治实践现实问题为对象,作出更有广度、深度、厚度的行政法学研究成果,为转型期国家治理体系和治理能力现代化贡献力量。