编者按
2023年的clsci期刊发文情况,中国法学创新网在采纳法学学术前沿团队统计报告的基础上,继续委托其团队结合往年法学创新网的统计标准进行了进一步的更新和核定,最终确定了2023年clsci期刊发文统计分析系列报告。如发现有数据信息不准确或评价不妥之处,请发邮件至:zgfxcxw@163.com
完善中国自主刑诉理论体系 推进刑诉法治现代化中国化
——2023年度clsci来源期刊刑事诉讼法学发布情况与统计分析
2023年度全年clsci来源期刊共刊发论文1877篇。2022年度全年clsci来源期刊共刊发论文1861篇,2021年度全年clsci来源期刊共刊发论文1884篇,2020年度全年clsci来源期刊共刊发论文1938篇。2023年度所有clsci期刊均刊发了刑事诉讼法学论文。2023年度刑事诉讼法学论文总计184篇,2022年度为190篇,2021年度为191篇,2020年度为211篇。
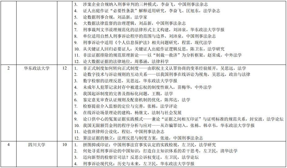
(一)年度高产单位
为便于阅读,仅展现本学科领域发文总量在5篇及以上的单位,详见下表。





(二)年度高产作者
本领域高产学者的标准是发文量在2篇及以上。据此,本领域高产学者为:四川大学左卫民教授(6篇),北京大学陈瑞华教授(5篇),深圳大学卞建林教授(4篇),中国人民大学李奋飞教授(4篇),中国政法大学郭烁教授(4篇),江西财经大学谢小剑教授(4篇),华东师范大学聂友伦副教授(4篇),东南大学王禄生教授(3篇),吉林大学谢登科教授(3篇),北京外国语大学郑曦教授(3篇),中国政法大学许身健教授(3篇),中国政法大学王迎龙副教授(3篇),吉林大学贾志强副教授(3篇),中国政法大学谢澍副教授(3篇),华东政法大学吴思远副教授(3篇),最高人民检察院高景峰主任(2篇),上海市人民检察院陈勇检察长(2篇),四川大学龙宗智教授(2篇),中国人民大学刘品新教授(2篇),中国政法大学汪海燕教授(2篇),中国政法大学施鹏鹏教授(2篇),浙江大学胡铭教授(2篇),中央财经大学郭华教授(2篇),广东外语外贸大学周新教授(2篇),重庆大学自正法教授(2篇),上海交通大学孙长永教授(2篇),浙江大学周翔副研究员(2篇),山东大学赵恒副教授(2篇),天津大学孙皓副教授(2篇),中山大学熊晓彪助理教授(2篇),中国政法大学黄健讲师(2篇),武汉大学王颖讲师(2篇),北京科技大学陶朗逍讲师(2篇),中国人民大学刘沛泉博士生(2篇)。
有部分学者因所在单位未在本次高产之列,故在此展示其论文发表情况:卞建林教授在《政治与法律》发表《企业刑事合规程序的立法思考》,在《当代法学》发表《排除非法证据的制度反思》,在《华东政法大学学报》发表《论数字检察改革》,在《中国刑事法杂志》发表《中国式刑事司法现代化的愿景》。谢小剑教授在《法商研究》发表《论我国重复供述“有限排除模式”之扩张》,在《法律科学》发表《法教义学视角下退回补充调查的诉讼阶段定位》,在《环球法律评论》发表《认罪认罚从宽案件中以抗诉应对量刑上诉之质疑》,在《中国刑事法杂志》发表《少捕慎诉慎押背景下裁量不起诉适用的发展与完善》。王禄生教授在《政法论坛》发表《chatgpt类技术:法律人工智能的改进者还是颠覆者?》,在《东方法学》发表《从进化到革命:chatgpt类技术影响下的法律行业》,在《法律科学》发表《智能技术赋能政法改革的中国图景》。郑曦教授在《法学论坛》发表《刑事数据出境安全评估制度研究》,在《华东政法大学学报》发表《数字时代刑事证据开示制度之重塑》,在《中国刑事法杂志》发表《刑事诉讼中从第三方处调取生物识别数据行为的规制》。陈勇检察长在《政治与法律》发表《直辖市“检察一体化”建设研究》,在《东方法学》发表《以检察工作的高质量发展服务保障中国式现代化》。郭华教授在《中国法学》发表《不确定鉴定意见的证据属性及功能》,在《法学论坛》发表《刑事合规的立法争议及范式选择》。周新教授在《法商研究》发表《人民法院参与涉案企业合规改革问题研究》,在《政治与法律》发表《单位犯罪附条件不起诉特别程序的立法问题研究》。自正法教授在《政法论坛》发表《刑事电子证据的审查:学理基础、实践样态与模式选择》,在《政治与法律》发表《监察留置衔接为羁押措施的法理反思与程序规制》。孙长永教授在《法学》发表《批准逮捕决定的公开说理问题研究》,在《现代法学》发表《诉前羁押实证研究报告》。赵恒副教授在《当代法学》发表《认罪认罚案件确定刑量刑建议的法理反思》,在《政治与法律》发表《论涉案企业合规第三方组织的法律地位》。孙皓副教授在《比较法研究》发表《从检察听证到刑事审前程序诉讼化》,在《环球法律评论》发表《死刑裁量的程序范式构想》。熊晓彪助理教授在《法制与社会发展》发表《迈向“最佳解释确信”的司法证明》,在《中国刑事法杂志》发表《证明标准多维解构与体系重塑》。王颖讲师在《华东政法大学学报》发表《刑事诉讼法典化背景下证据排除规范的体系重构》,在《清华法学》发表《企业附条件不起诉:改革困境与制度突破》。陶朗逍讲师在《当代法学》发表《暂缓判决程序探究——程序出罪理论的新探索》,在《法学》发表《合规改革背景下企业犯罪行刑平行执法程序构建》。
(三)年度领域研究热点与趋势
2023年所有clsci来源期刊均发表了刑事诉讼法学科论文,总计184篇,略低于去年的190篇,约占2023年clsci期刊总发文量的9.80%(184/1877)。三大权威期刊中,《中国法学》(11篇)、《法学研究》(5篇)共发表刑事诉讼法学论文16篇,《中国社会科学》未发表刑事诉讼法学论文,相较于2022年的13篇有所增加,约占2023年度三大权威期刊发表法学论文总量的9.04%(16/177)。
2023年,高产单位(发文量在5篇及以上)共10家科研单位,共发文105篇,占论文总数的57.07%(105/184)。从具体情况来看:其一,中国政法大学依旧独占鳌头,发表clsci期刊论文的数量远超去年的25篇,达到35篇,其中《中国法学》3篇。其二,中国人民大学和华东政法大学发文量并列第二,发表clsci期刊论文的数量均为12篇,其中,中国人民大学发表《中国法学》《法学研究》各1篇。其三,四川大学和吉林大学发文势头强劲,发表clsci期刊论文的数量分别为10篇、8篇,其中四川大学发表2篇《法学研究》。其四,最高人民检察院、西南政法大学、北京大学发表clsci期刊论文的数量均为6篇,其中西南政法大学发表1篇《中国法学》。其五,浙江大学和华东师范大学发表clsci期刊论文的数量均为5篇,其中浙江大学发表1篇《中国法学》。
2023年度高产学者有四川大学左卫民教授(6篇),北京大学陈瑞华教授(5篇),深圳大学卞建林教授(4篇),中国人民大学李奋飞教授(4篇),中国政法大学郭烁教授(4篇),江西财经大学谢小剑教授(4篇),华东师范大学聂友伦副教授(4篇),东南大学王禄生教授(3篇),吉林大学谢登科教授(3篇),北京外国语大学郑曦教授(3篇),中国政法大学许身健教授(3篇),中国政法大学王迎龙副教授(3篇),吉林大学贾志强副教授(3篇),中国政法大学谢澍副教授(3篇),华东政法大学吴思远副教授(3篇)等。四川大学左卫民教授和北京大学陈瑞华教授在2021年、2022年也均为高产学者。
2023年学生发文11篇,约占2023年刑事诉讼法学科发文总量的5.98%(11/184)。从博士生所属单位来看,中国人民大学4位,中国政法大学3位,西南政法大学、北京大学、清华大学、北京大学各1位。2023年clsci来源期刊共刊发实务人员论文14篇,约占2023年刑事诉讼法学科发文总量的7.61%(14/184)。从实务人员所属单位来看,最高人民检察院8位,上海市人民检察院3位,北京市第三中级人民法院、重庆市沙坪坝区人民法院、江苏省苏州工业园区人民检察院各1位。
党的二十大报告强调:“加快构建中国特色哲学社会科学学科体系、学术体系、话语体系,培育壮大哲学社会科学人才队伍。”刑事诉讼法学界以深入研究阐释习近平法治思想、推进中国自主刑事诉讼法学理论体系建设为主线,围绕刑事诉讼法基础理论、庭审实质化、检察职能、认罪认罚从宽、个人信息保护、监察法与刑事诉讼法的衔接、企业合规、数字法学、人工智能、证据法学等主题展开了全方位的深入研究。2023年,刑事诉讼法学研究的热点与趋势,主要集中在以下四方面:
1.深入学习习近平法治思想,完善中国自主刑事诉讼法学理论体系
习近平法治思想是全面依法治国的指导思想,也是建设中国特色社会主义法治体系的内在要求,中国自主刑事诉讼法学理论体系建设必须以习近平法治思想为引领,以我国刑事法治实践所面临的复杂形势和问题为研究重点,以推进概念和话语体系的本土化为理论创新,确立刑事诉讼研究的新思维和新视角。
从2023年发文情况来看,学界极为重视中国自主刑事诉讼法学理论体系的建设,强调研究的理论和实践意义,兼顾刑事诉讼基础理论研究和当代中国刑事司法的新问题研究,其中《中国法学》发表5篇,《法学研究》发表2篇。宏观层面,有学者梳理我国刑事诉讼知识体系由注释式到“想象”式再到经验式和技术式的演变过程,提出中国刑事诉讼知识体系需要迈向自主化的时代要求,打造成熟的刑事诉讼自主知识体系。基础理论层面,学界深入研究刑事既判力理论、诉讼阶段理论、程序的犯罪控制理论、刑事诉讼主体理论、刑事诉讼认知行为、逮捕羁押及类似措施、检察一体化、诉讼场景理论、国家追诉主义、证据理论等等,基于我国刑事诉讼理论体系自主化、现代化过程中对传统刑事诉讼理论进行反思与发展。当代中国刑事司法实践面临的新问题层面,学界关注电信网络诈骗犯罪、网络暴力犯罪、诈骗犯罪、单位犯罪、未成年人犯罪应对的程序性困境,重视《中华人民共和国个人信息保护法》在刑事诉讼实践中的体现、完善起诉上诉抗诉制度、聚焦在线庭审实质化。
2.立足司法改革,刑事诉讼法治现代化研究多维深入
党的二十大报告提出在法治轨道上全面建设社会主义现代化国家,刑事诉讼法治现代化建设是社会主义法治国家伟大蓝图不可忽视的一部分,刑事诉讼制度建设和刑事诉讼理论研究必须立足我国司法改革最新成果,为落实全面依法治国战略提供坚强的智力支持。
从2023年发文情况来看,学界围绕司法改革,在刑事诉讼法治现代化进程中重点关注以下四个领域:(1)围绕“认罪认罚从宽制度”,2023年clsci期刊发表论文16篇,相比于去年的22篇有所下降,但仍然是2023年度的研究热点之一。与2022年相比,2023年度“认罪认罚从宽制度”相关研究更为深入,不仅包括对制度设计的反思,例如对量刑协商的正当性、自愿性的认定、与“以审判为中心”冲突、制度选择的讨论,还包括在简化程序、上诉审程序、再审程序的贯通性运用,还包括对认罪认罚制度中确定刑量刑建议、程序公开措施、辩护策略选择等较具操作性的研究内容。(2)围绕“监察法与刑事诉讼法的衔接”,2023年clsci期刊发表论文15篇,是刑事诉讼法学界对监察体制改革的积极回应。2023年度“监察法与刑事诉讼法的衔接”相关研究主要围绕监察证据与刑事诉讼证据理论和证明理论的衔接、监察监督与检察监督的衔接、检察提前介入监察环节、监察留置与羁押措施的衔接、监察调查与刑事诉讼管辖的衔接等等问题,是2023年刑事诉讼法学热门研究领域之一。(3)围绕“新时代新型检察职能”,2023年clsci期刊发表论文13篇,也是2023年刑事诉讼法学的又一热门研究领域,中国检察制度在创立之初取法苏俄,随着政治制度的不断完善,中国特色社会主义检察制度逐步构建,并在几十年的实践锤炼中形成独特的检察职能理论体系,针对目前我国检察司法实践中面临的检察职能领域相关问题,2023年度学界对反国外制裁中的检察机关参与、检察公益诉讼中的个人信息保护、检察监督职能、检察履职过程中的人权保障、数字检察、行政检察、检察听证制度等等问题进行了深入的讨论和研究。(4)围绕“刑事庭审实质化”,2023年clsci期刊发表论文7篇,相关研究主要涉及由“认知交互”与“偏见阻断”构成的刑事庭审实质化的理性认知进路、刑事庭审实质化背景下律师庭外言论的运用、法官事实认定、证人出庭作证,传统诉讼理论在在线诉讼中的应用等等。
此外,2023年clsci期刊中国的刑事诉讼法学领域论文关于司法改革和刑事诉讼法治现代化的研究还涉及跨境证据审查、刑事诉讼领域的个人信息保护、未成年人犯罪、合议庭制度等主题。
3.企业合规研究热度不减,延伸性研究丰富
从2023年发文情况来看,企业合规依旧是刑事诉讼法学领域的关注重点,与企业合规研究相关的论文共31篇,相较于2022年的28篇、2021年的17篇有幅度增加,约占该学科2023年clsci期刊论文总数的15.76%。
从研究内容来看,相较于2022年,2023年企业合规研究所囊括的研究主题更为丰富,更为深入。继2022年企业合规相关研究关注刑事合规的中国路径,企业层面合规整改,合规相关人员权利义务责任,域外企业合规制度研究等问题,2023年企业合规研究主要集中于以下四个方面:一是对目前合规不起诉制度的反思和对策分析,反思企业合规潜在风险、立法争议、功能定位、程序等多个方面,通过提出完善立法相关建议、构建监督评估体系,转化丰富企业合规功能等多种应对方式;二是对合规的基本理论的完善,学界体系化构建企业合规理论体系,包括构建企业合规整改相称性原则、企业合规整改高层承诺原则、合规关联性理论、第三方监管、专项合规计划、企业合规的行刑衔接等等;三是对法院、检察院参与企业合规基本路径的探讨,围绕法院和检察院在企业合规中的协作、涉案企业合规中的认罪认罚问题、人民法院参与涉案企业合规、人民检察院参与涉案企业合规等主题进行讨论;四是与大数据相结合,研究数据刑事合规相关问题,涉及数据企业等经营主体针对数据处理各环节可能涉及犯罪的风险点,进行犯罪预防、识别和应对,以追求获得刑事利益。
4.聚焦数字改革,关注刑事诉讼数字化智能化
从2023年发文情况来看,数字技术改革引起的对人工智能辅助量刑、技术司法、大数据证据、大数据监督、数字法学等话题的讨论是2023年度刑事诉讼法学领域最受关注的重点,与刑事诉讼数字化智能化相关的论文共29篇,约占该学科2023年clsci期刊论文总数的15.76%。
近年来,随着数字技术的迅速发展,数字化、智能化正加速影响刑事诉讼领域的各个方面,刑事诉讼领域对相关问题早已进行了部分极具前瞻性和针对性的研究。2023年刑事诉讼法学界关于数字改革着重关注五个层面的问题:其一,数字改革对刑事诉讼理论和实践的宏观影响,主要涉及数字诉讼概念的形成,探讨技术革新与司法改革之间的关系,讨论数字检察改革和数字司法改革,从宏观层面讨论大数据、人工智能、chatgpt类技术等不同种类的数字革命对我国刑事法治的影响。其二,数字改革赋能监督,有研究围绕大数据监督的突出优势和潜在风险,探讨数字时代积极主义的法律监督观。其三,涉及数据调取和运用,主要研究涉及大数据的相关关系,从学理层面、实践样态等层面研究大数据证据、算法证据、电子证据的审查和适用,探讨数字时代证据开示制度的完善。围绕数据的调取和运用,还涉及关于涉案虚拟财产、刑事数据调取过程中网络服务提供者身份定位及关联义务等相关问题的研究。其四,数字改革在程序协调上发挥重大作用,学界围绕远程审判、在线诉讼、刑事合规、数字检察、法院司法警察职权等等对程序协调上受数字改革影响的方方面面进行深入研究。其五,数字改革促成审判辅助系统的架构和完善,围绕人工智能量刑辅助系统的实践,学界从理论层面深入探讨司法人工智能的审判辅助功能,探索司法人工智能与结果公正之间的关系,探索司法人工智能辅助下程序正义的选择等等。
5.小结与展望
2023年刑事诉讼法领域的法学核心期刊发文聚焦中国问题、扎根中国实践、提炼中国理论,学界以构建和完善中国自主刑事诉讼法学理论体系为目标,逐步形成中国特色刑事诉讼法学学科体系、学术体系和话语体系。研究热点既包括基础理论的创新和深入探索,也包括基于实践问题而产生的立足中国问题、中国视野的深入思考,呈现传统理论问题和前沿争议话题交相辉映的发展态势。
在近年学界成果的基础上,2023年刑事诉讼法学领域的热点问题承接2022年部分热点问题的讨论,在以更为丰富的问题切入视角,更延展地讨论每个热点话题所涉及的理论热点,更深入地探索中国特色刑事诉讼法学理论根基。
2023年学界和实务界在刑事诉讼立法、司法、改革及研究等方面取得的丰厚成果为我国刑事诉讼法的下一步研究奠定了坚实基础,当然今年的诸多热点问题,例如刑事诉讼自主知识体系大背景下更为细致的基础理论研究、数字改革视域下的刑事诉讼制度和理论体系、司法改革背景下刑事诉讼理论和实践的进一步发展等问题仍待投入更多研究。